mp-696590-2/TiH8N2F6/harm

Harmonic properties

../../_images/fig_bandos_pr4901.png

(a) Phonon dispersion with participation ratio and DOS

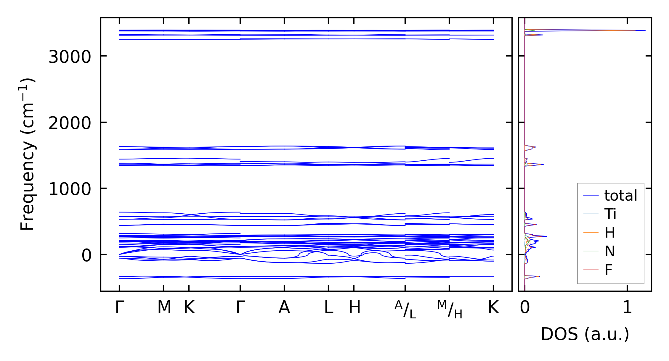
../../_images/fig_bandos6844.png

(b) Phonon dispersion and DOS

../../_images/fig_thermo4901.png

(c) Thermodynamic properties

Force constants

../../_images/fig_fc24710.png

(a) Force constants w.r.t atomic distance

Summary

../../_images/fig_times8705.png

(a) Computation time