mp-696275-2/SnH8N2Cl6/harm

Harmonic properties

../../_images/fig_bandos_pr4884.png

(a) Phonon dispersion with participation ratio and DOS

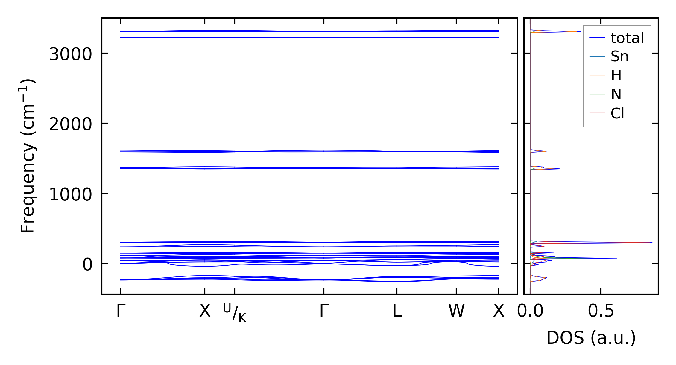
../../_images/fig_bandos6814.png

(b) Phonon dispersion and DOS

../../_images/fig_thermo4884.png

(c) Thermodynamic properties

Force constants

../../_images/fig_fc24693.png

(a) Force constants w.r.t atomic distance

Summary

../../_images/fig_times8671.png

(a) Computation time