mp-1205591/AlAg3F6/harm

Harmonic properties

../../_images/fig_bandos_pr15416.png

(a) Phonon dispersion with participation ratio and DOS

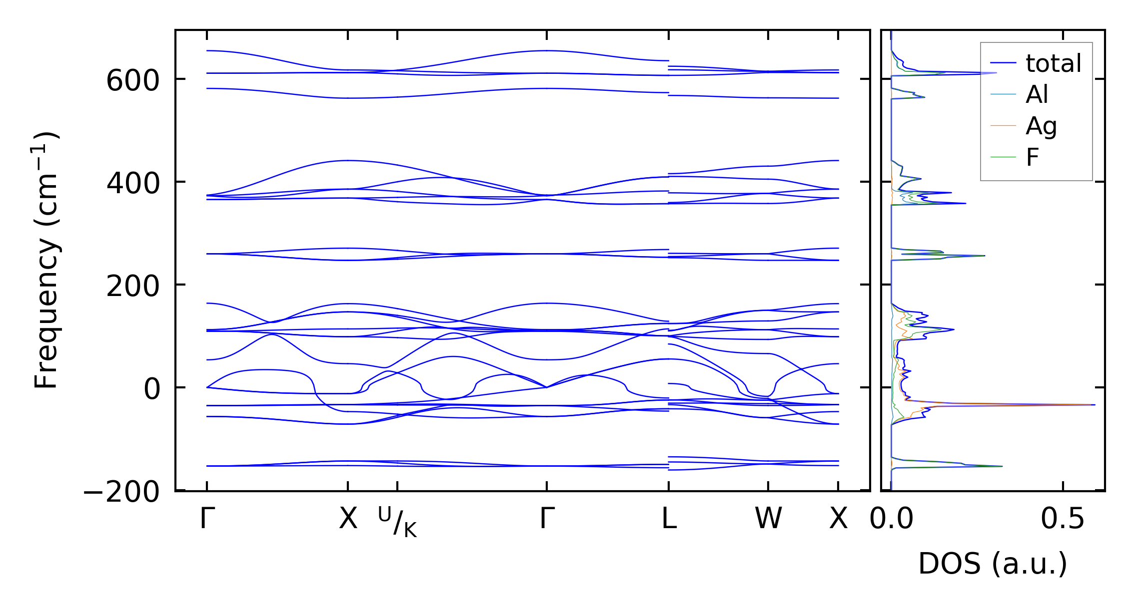
../../_images/fig_bandos19793.png

(b) Phonon dispersion and DOS

../../_images/fig_thermo15415.png

(c) Thermodynamic properties

Force constants

../../_images/fig_fc215019.png

(a) Force constants w.r.t atomic distance

Summary

../../_images/fig_times25492.png

(a) Computation time