mp-1205512/KBa2IO6/harm

Harmonic properties

../../_images/fig_bandos_pr15412.png

(a) Phonon dispersion with participation ratio and DOS

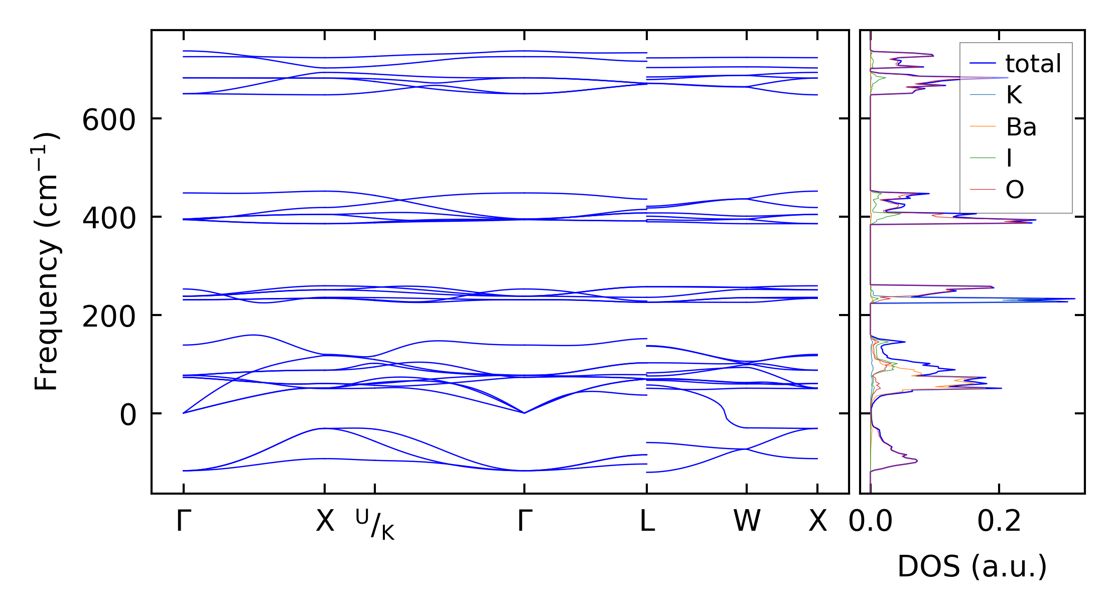
../../_images/fig_bandos19789.png

(b) Phonon dispersion and DOS

../../_images/fig_thermo15411.png

(c) Thermodynamic properties

Force constants

../../_images/fig_fc215015.png

(a) Force constants w.r.t atomic distance

Summary

../../_images/fig_times25488.png

(a) Computation time