mp-1227982/BaCO3/harm

Harmonic properties

../../_images/fig_bandos_pr15135.png

(a) Phonon dispersion with participation ratio and DOS

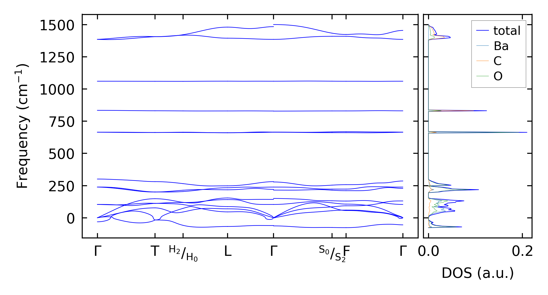
../../_images/fig_bandos19514.png

(b) Phonon dispersion and DOS

../../_images/fig_thermo15134.png

(c) Thermodynamic properties

Force constants

../../_images/fig_fc214750.png

(a) Force constants w.r.t atomic distance

Summary

../../_images/fig_times25049.png

(a) Computation time