mp-1227311/BaSrO2/anharm

Harmonic properties

../../_images/fig_bandos_pr15113.png

(a) Phonon dispersion with participation ratio and DOS

../../_images/fig_thermo15112.png

(b) Thermodynamic properties

Grüneisen parameters

../../_images/fig_gru_all6487.png

(a) Grüneisen parameters

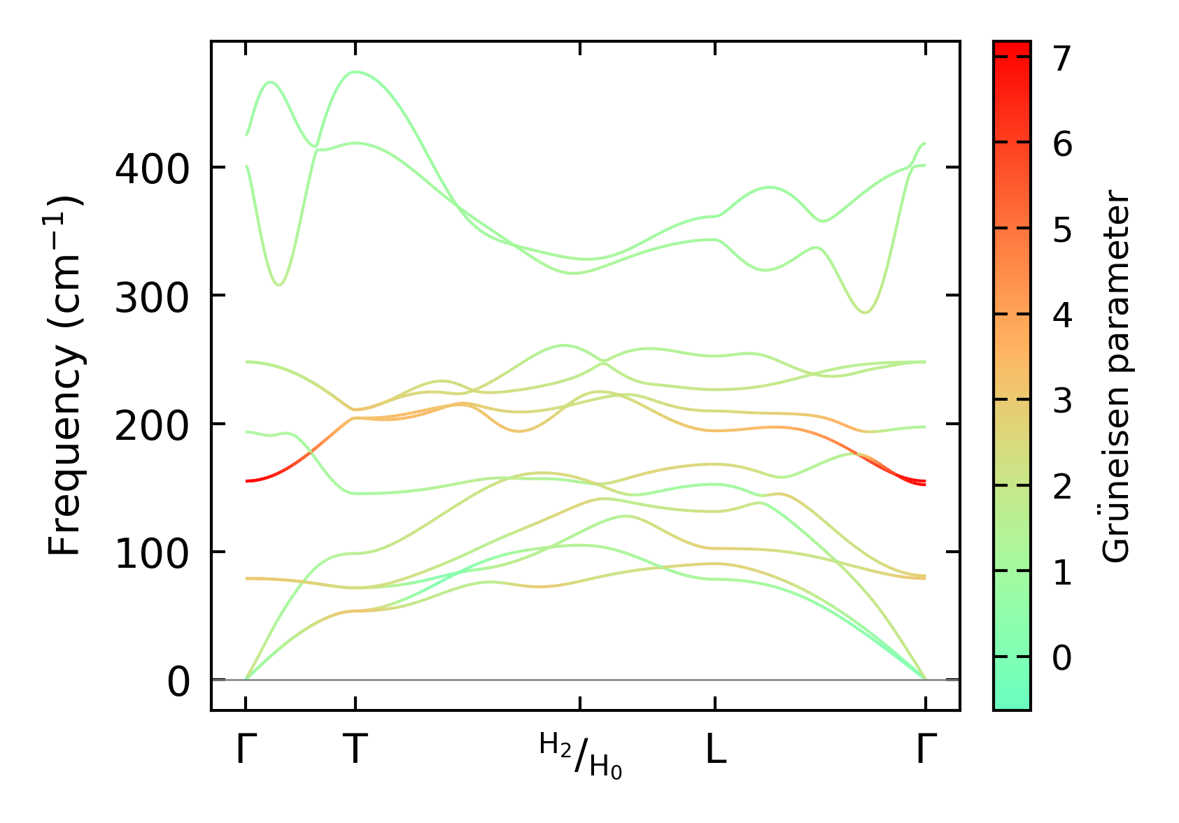
../../_images/fig_gruneisen6487.png

(b) Phonon dispersion with Grüneisen parameters

Thermal conductivity

3-phonon (LASSO) — q-mesh: 16x16x16, supercell: 3x3x1

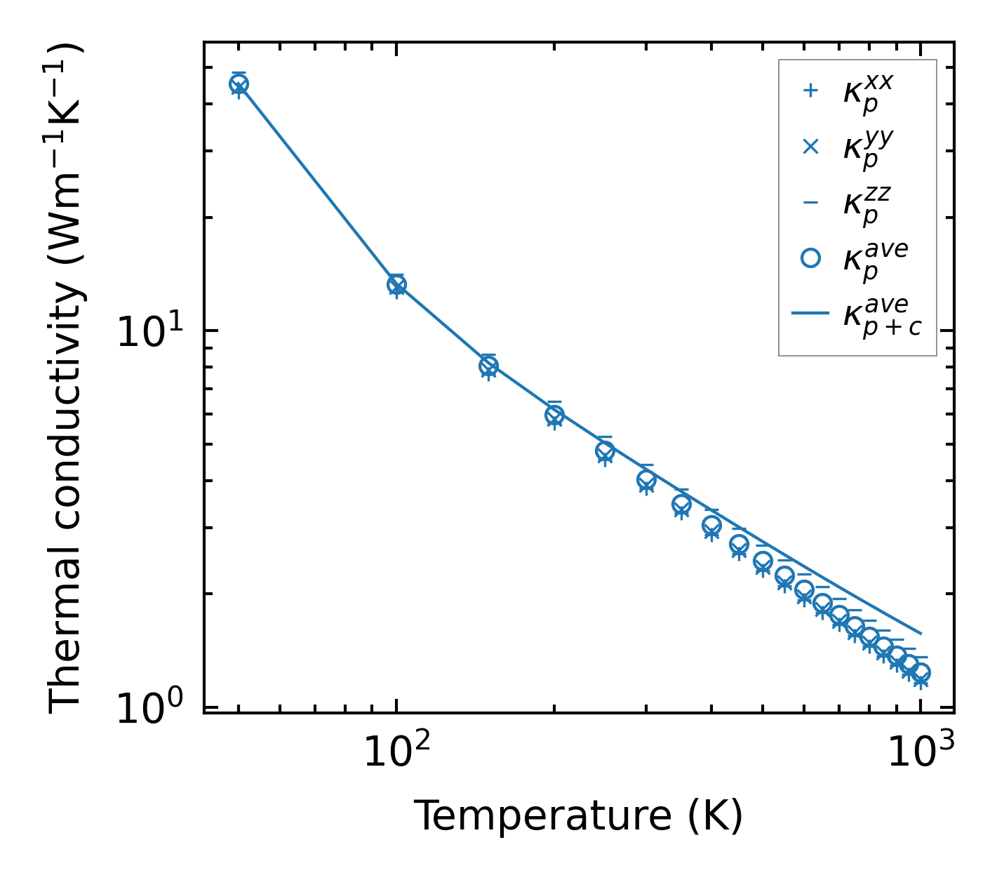
../../_images/fig_kappa12204.png

(a) Temperature-dependent lattice thermal conductivity

../../_images/fig_kappa_vs_grain_size6564.png

(b) Peierls lattice thermal conductivity w.r.t grain size

Phonon lifetime and scattering rates

../../_images/fig_lifetime6421.png

(a) Phonon lifetime due to phonon-phonon scattering

../../_images/fig_scat_rates6420.png

(b) Phonon scattering rates

Cumulative and spectral thermal conductivity

../../_images/fig_cumu_frequency6421.png

(a) Spectral and cumulative thermal conductivity w.r.t frequency

../../_images/fig_cumu_mfp6420.png

(b) Spectral and cumulative thermal conductivity w.r.t MFP

Force constants

../../_images/fig_fc214728.png

(a) Force constants w.r.t atomic distance

Summary

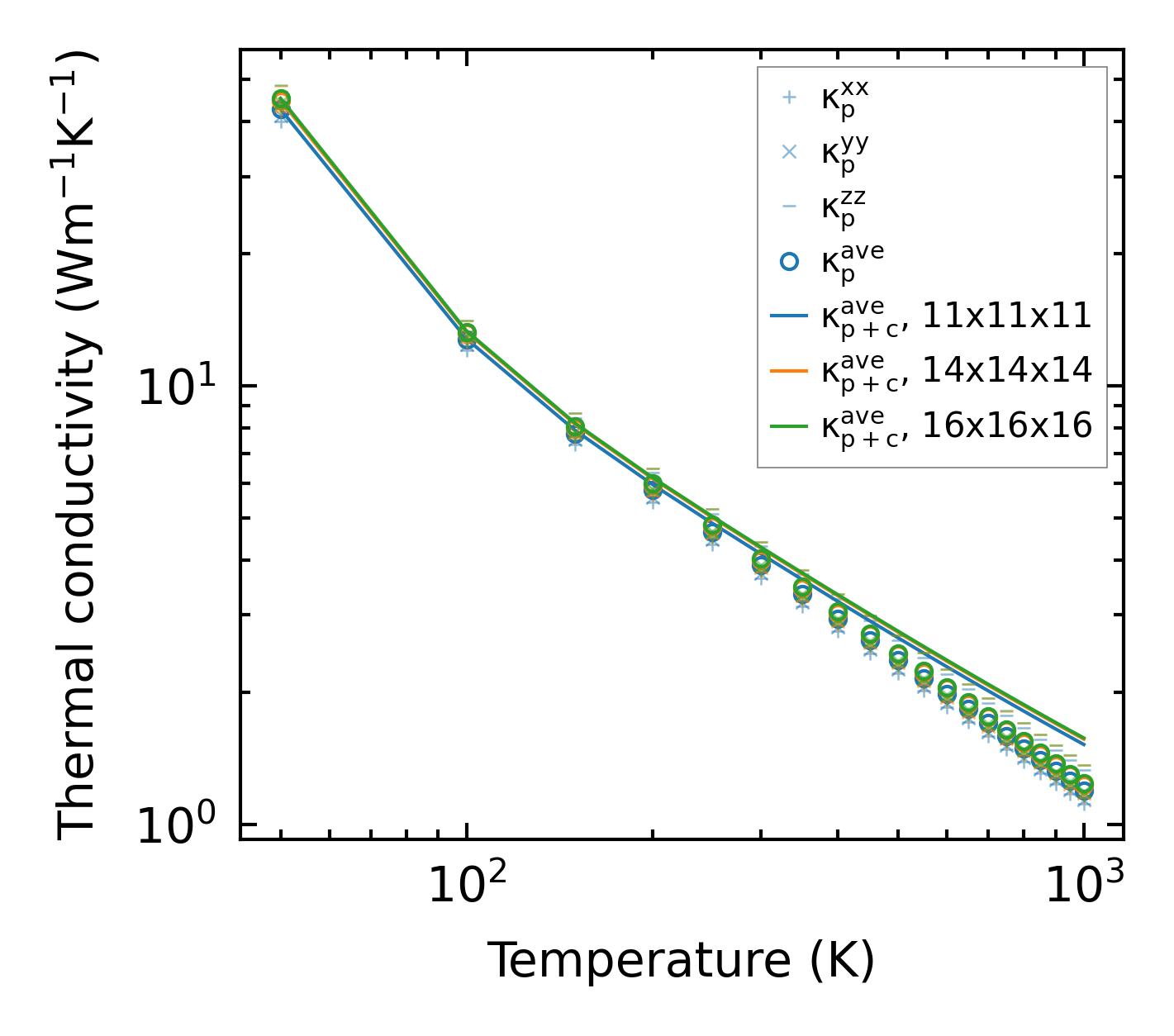
../../_images/fig_kappa12205.png

(a) Temperature-dependent lattice thermal conductivity

../../_images/fig_times25012.png

(b) Computation time