mp-1223822/K3SO4F/harm

Harmonic properties

../../_images/fig_bandos_pr15357.png

(a) Phonon dispersion with participation ratio and DOS

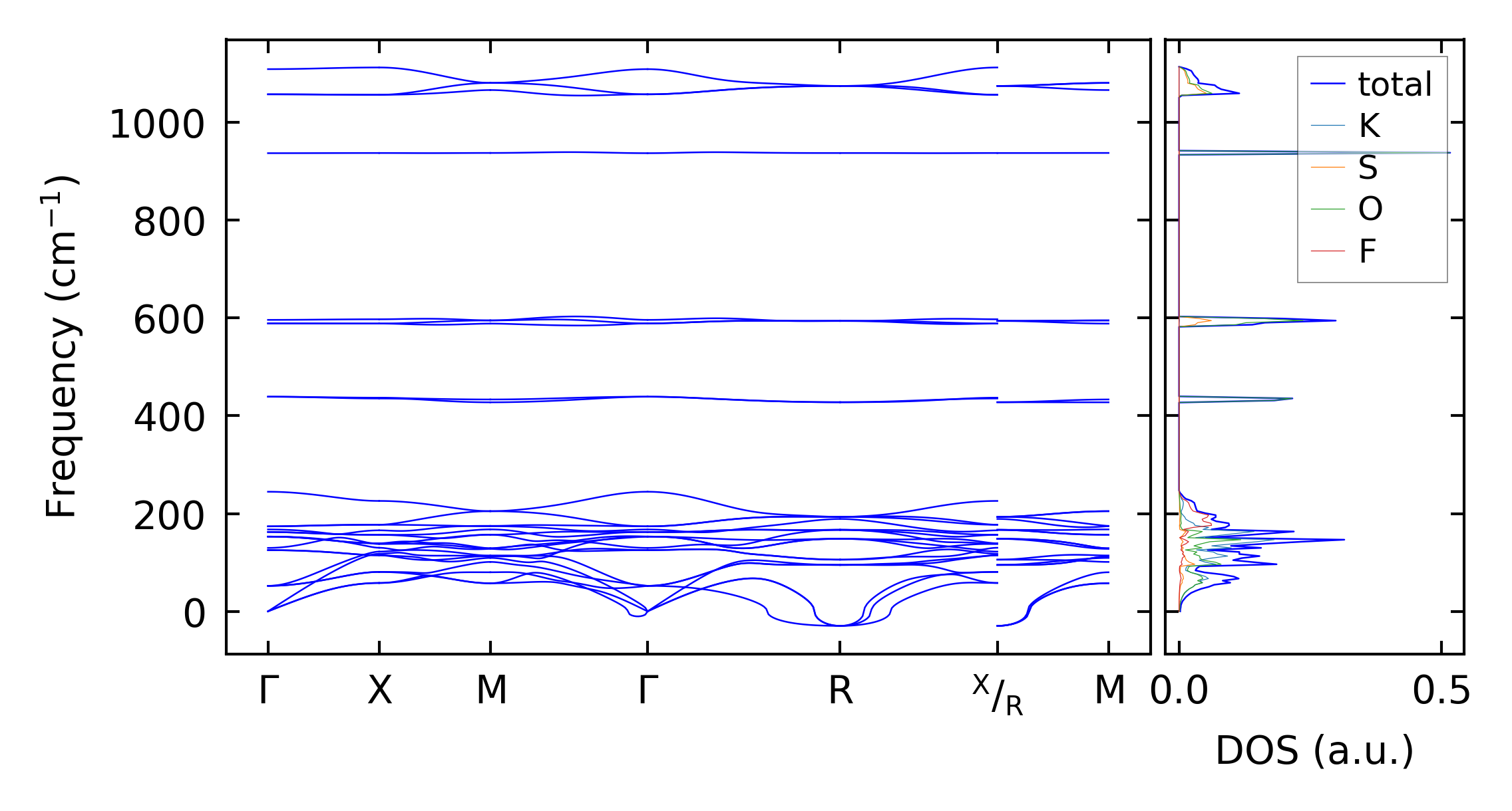
../../_images/fig_bandos19723.png

(b) Phonon dispersion and DOS

../../_images/fig_thermo15356.png

(c) Thermodynamic properties

Force constants

../../_images/fig_fc214960.png

(a) Force constants w.r.t atomic distance

Summary

../../_images/fig_times25393.png

(a) Computation time