mp-1223241/La2CN2O2/harm

Harmonic properties

../../_images/fig_bandos_pr15333.png

(a) Phonon dispersion with participation ratio and DOS

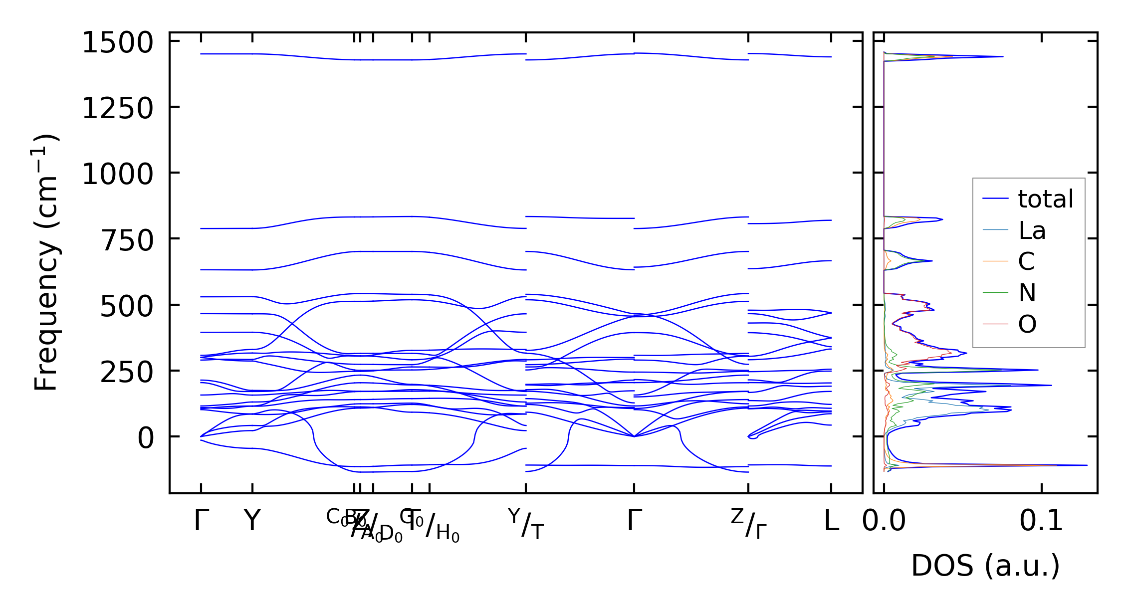
../../_images/fig_bandos19708.png

(b) Phonon dispersion and DOS

../../_images/fig_thermo15332.png

(c) Thermodynamic properties

Force constants

../../_images/fig_fc214939.png

(a) Force constants w.r.t atomic distance

Summary

../../_images/fig_times25363.png

(a) Computation time