mp-1223473/KBH4/anharm

Harmonic properties

../../_images/fig_bandos_pr15345.png

(a) Phonon dispersion with participation ratio and DOS

../../_images/fig_thermo15344.png

(b) Thermodynamic properties

Grüneisen parameters

../../_images/fig_gru_all6629.png

(a) Grüneisen parameters

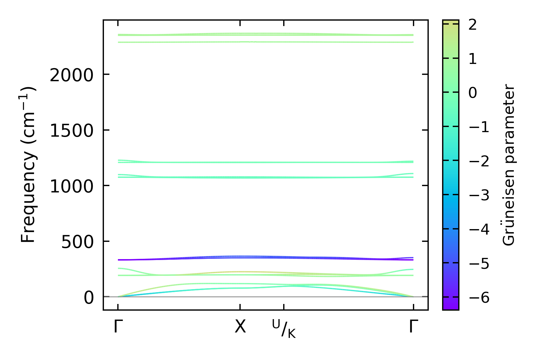
../../_images/fig_gruneisen6629.png

(b) Phonon dispersion with Grüneisen parameters

Thermal conductivity

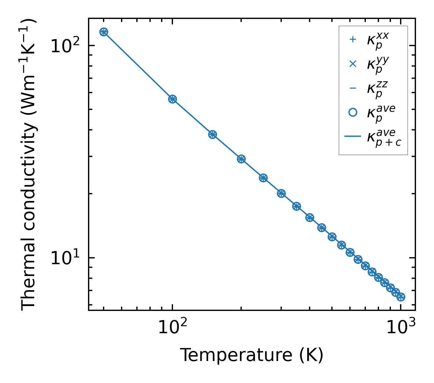
3-phonon (LASSO) — q-mesh: 17x17x17, supercell: 1x1x1

../../_images/fig_kappa12482.png

(a) Temperature-dependent lattice thermal conductivity

../../_images/fig_kappa_vs_grain_size6707.png

(b) Peierls lattice thermal conductivity w.r.t grain size

Phonon lifetime and scattering rates

../../_images/fig_lifetime6563.png

(a) Phonon lifetime due to phonon-phonon scattering

../../_images/fig_scat_rates6562.png

(b) Phonon scattering rates

Cumulative and spectral thermal conductivity

../../_images/fig_cumu_frequency6563.png

(a) Spectral and cumulative thermal conductivity w.r.t frequency

../../_images/fig_cumu_mfp6562.png

(b) Spectral and cumulative thermal conductivity w.r.t MFP

Force constants

../../_images/fig_fc214950.png

(a) Force constants w.r.t atomic distance

Summary

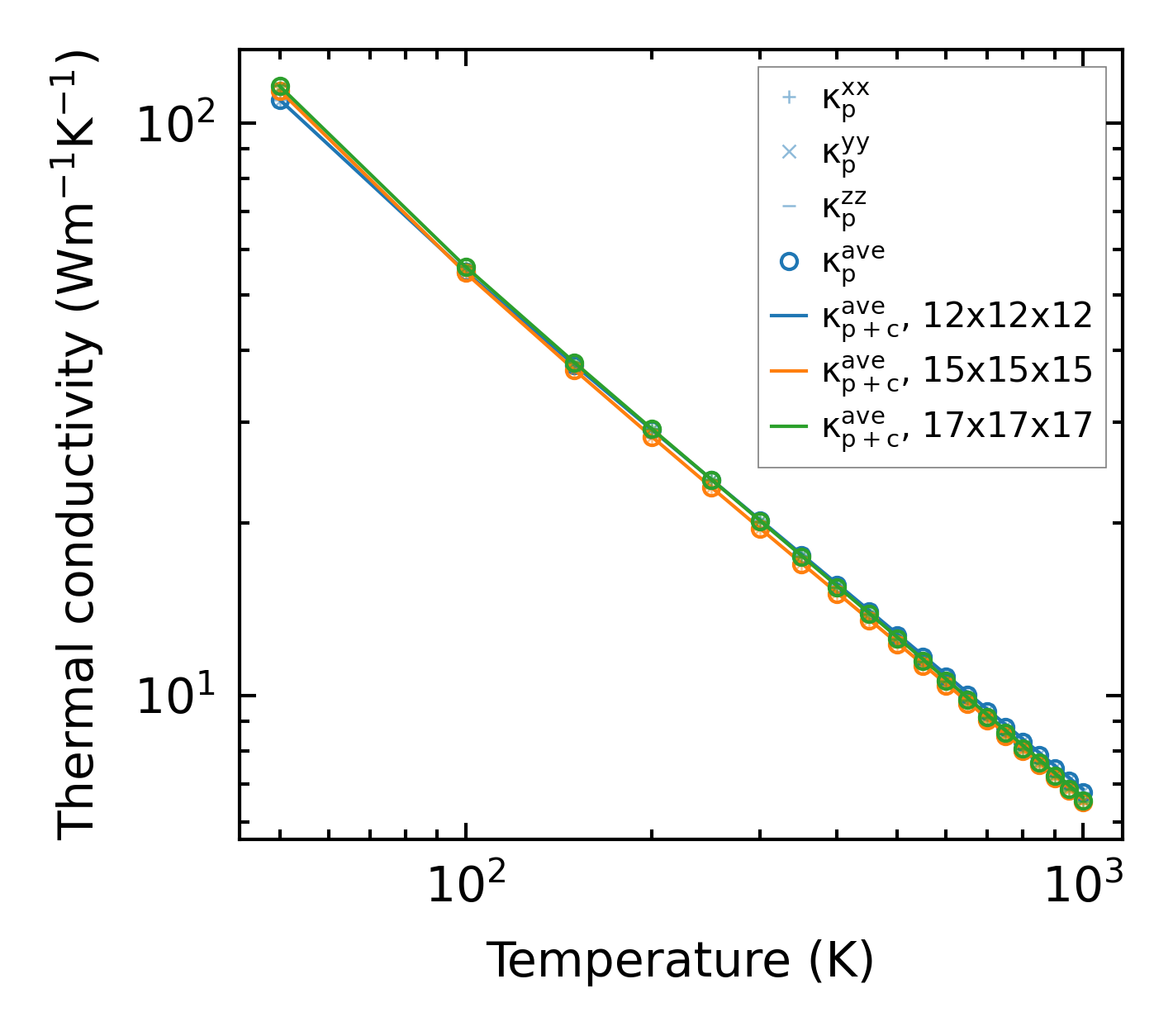
../../_images/fig_kappa12483.png

(a) Temperature-dependent lattice thermal conductivity

../../_images/fig_times25378.png

(b) Computation time