mp-1218370/SrCO3/harm

Harmonic properties

../../_images/fig_bandos_pr15249.png

(a) Phonon dispersion with participation ratio and DOS

../../_images/fig_bandos19622.png

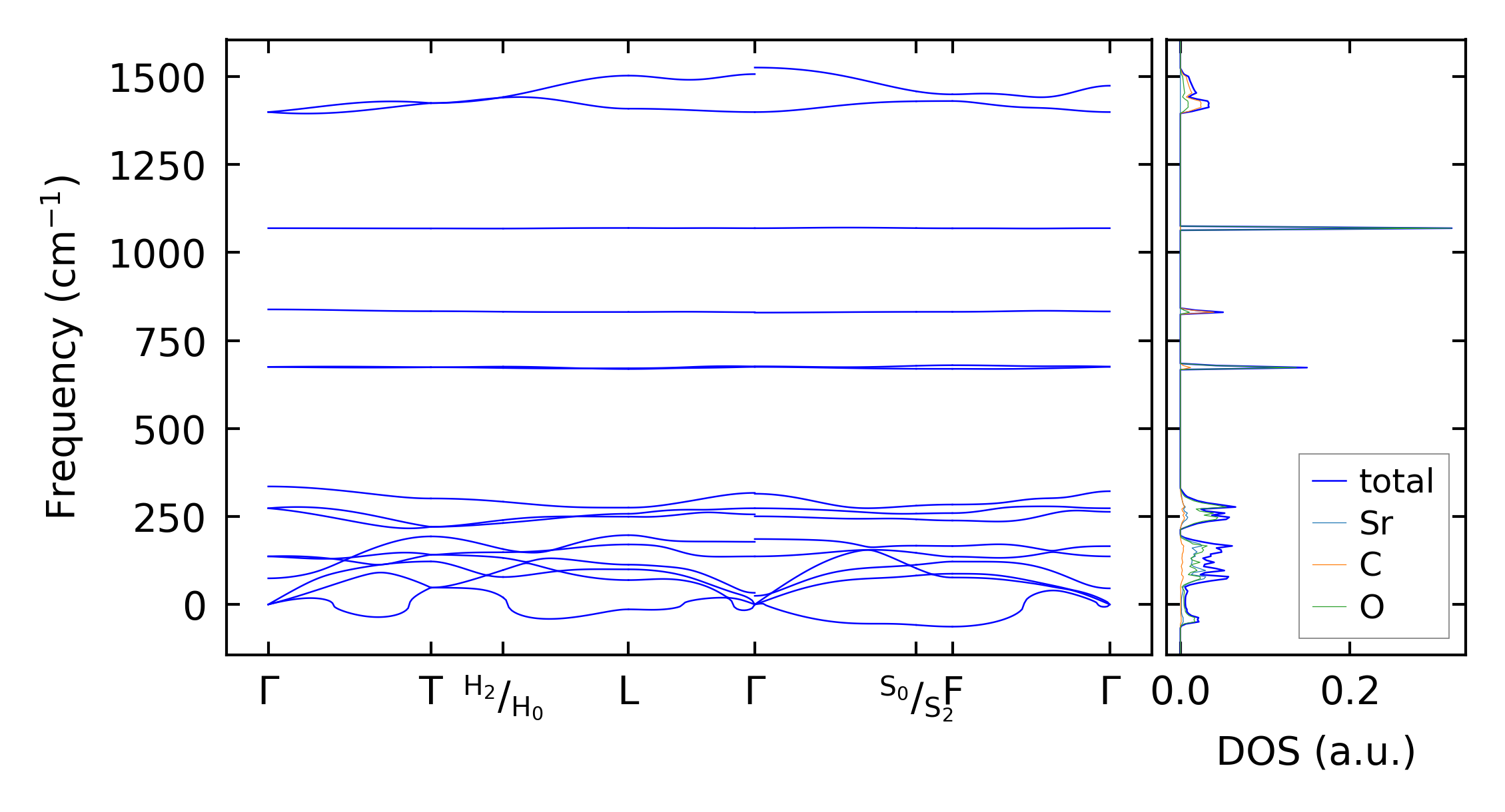
(b) Phonon dispersion and DOS

../../_images/fig_thermo15248.png

(c) Thermodynamic properties

Force constants

../../_images/fig_fc214861.png

(a) Force constants w.r.t atomic distance

Summary

../../_images/fig_times25227.png

(a) Computation time