mp-1018678/CsHSO3/harm

Harmonic properties

../../_images/fig_bandos_pr28.png

(a) Phonon dispersion with participation ratio and DOS

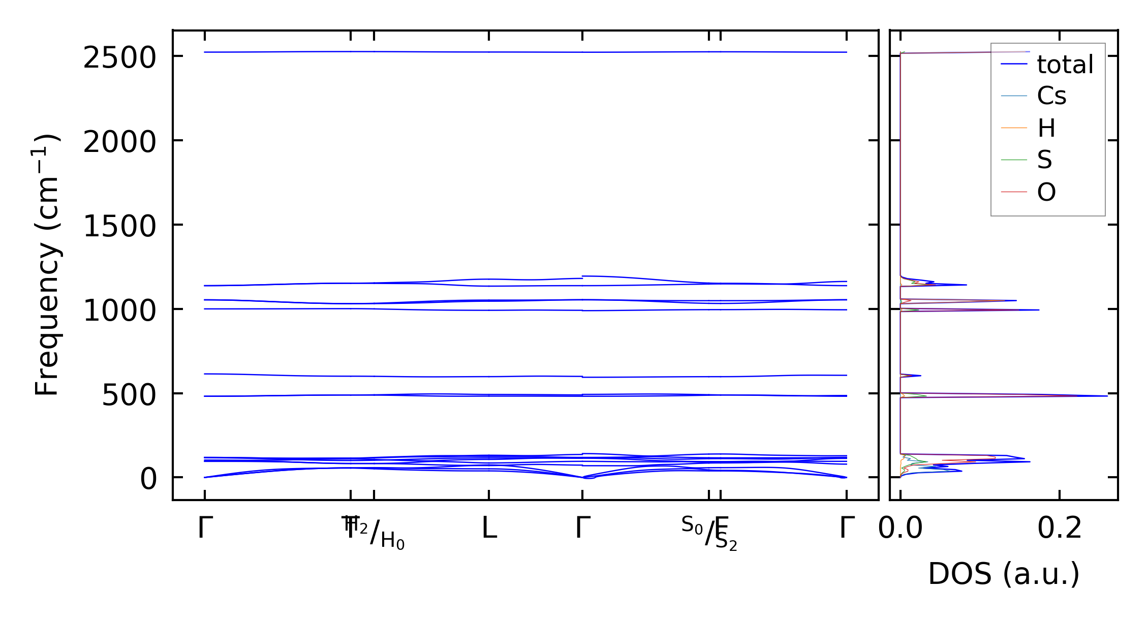
../../_images/fig_bandos31.png

(b) Phonon dispersion and DOS

../../_images/fig_thermo28.png

(c) Thermodynamic properties

Force constants

../../_images/fig_fc227.png

(a) Force constants w.r.t atomic distance

Summary

../../_images/fig_times54.png

(a) Computation time