mp-999498/N2/anharm

Equation of state

../../_images/fig_bm304.png

(a) Equation of state

Harmonic properties

../../_images/fig_bandos_pr781.png

(a) Phonon dispersion with participation ratio and DOS

../../_images/fig_bandos686.png

(b) Phonon dispersion and DOS

../../_images/fig_thermo781.png

(c) Thermodynamic properties

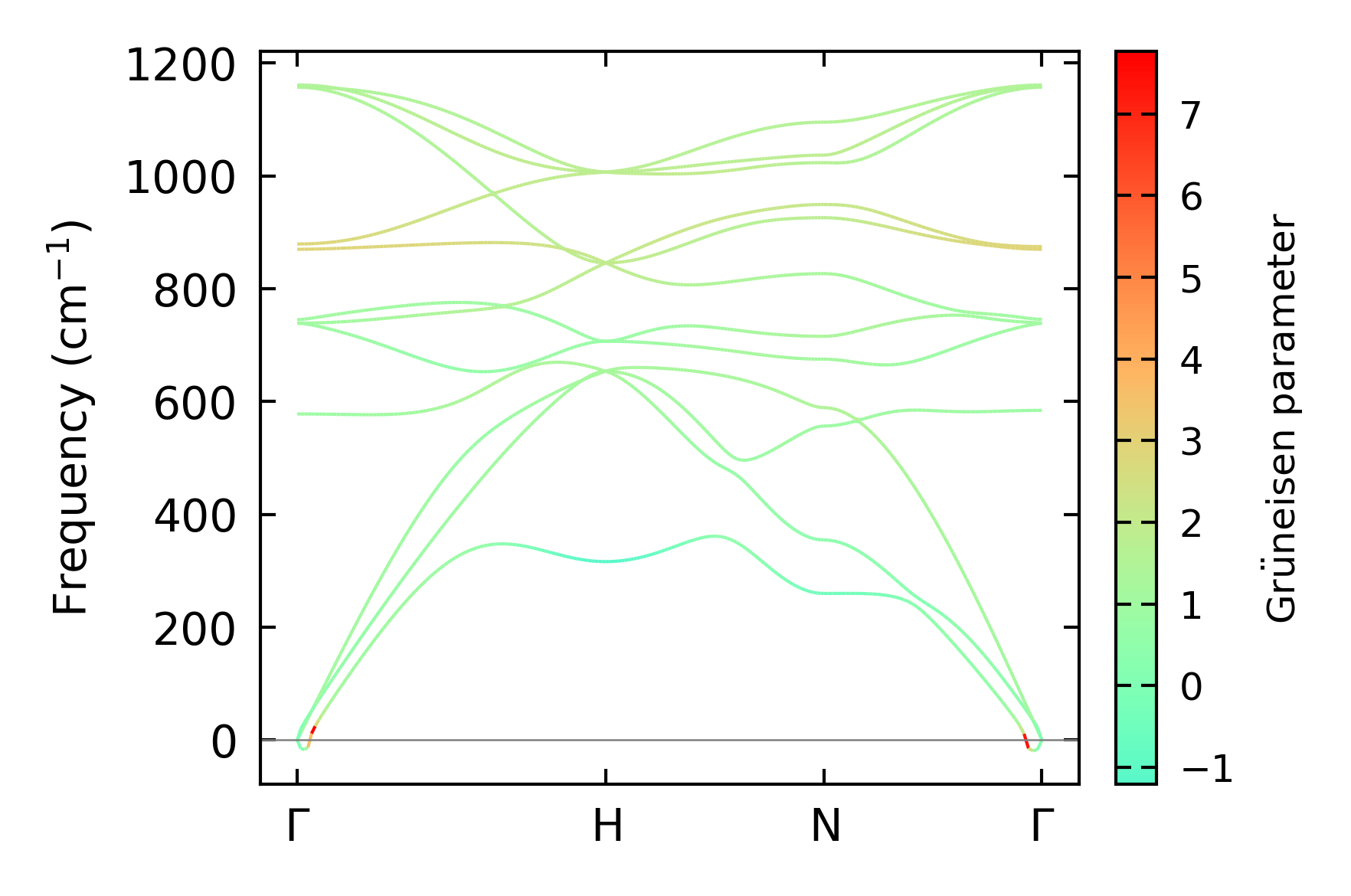
Grüneisen parameters

../../_images/fig_gru_all532.png

(a) Grüneisen parameters

../../_images/fig_gruneisen532.png

(b) Phonon dispersion with Grüneisen parameters

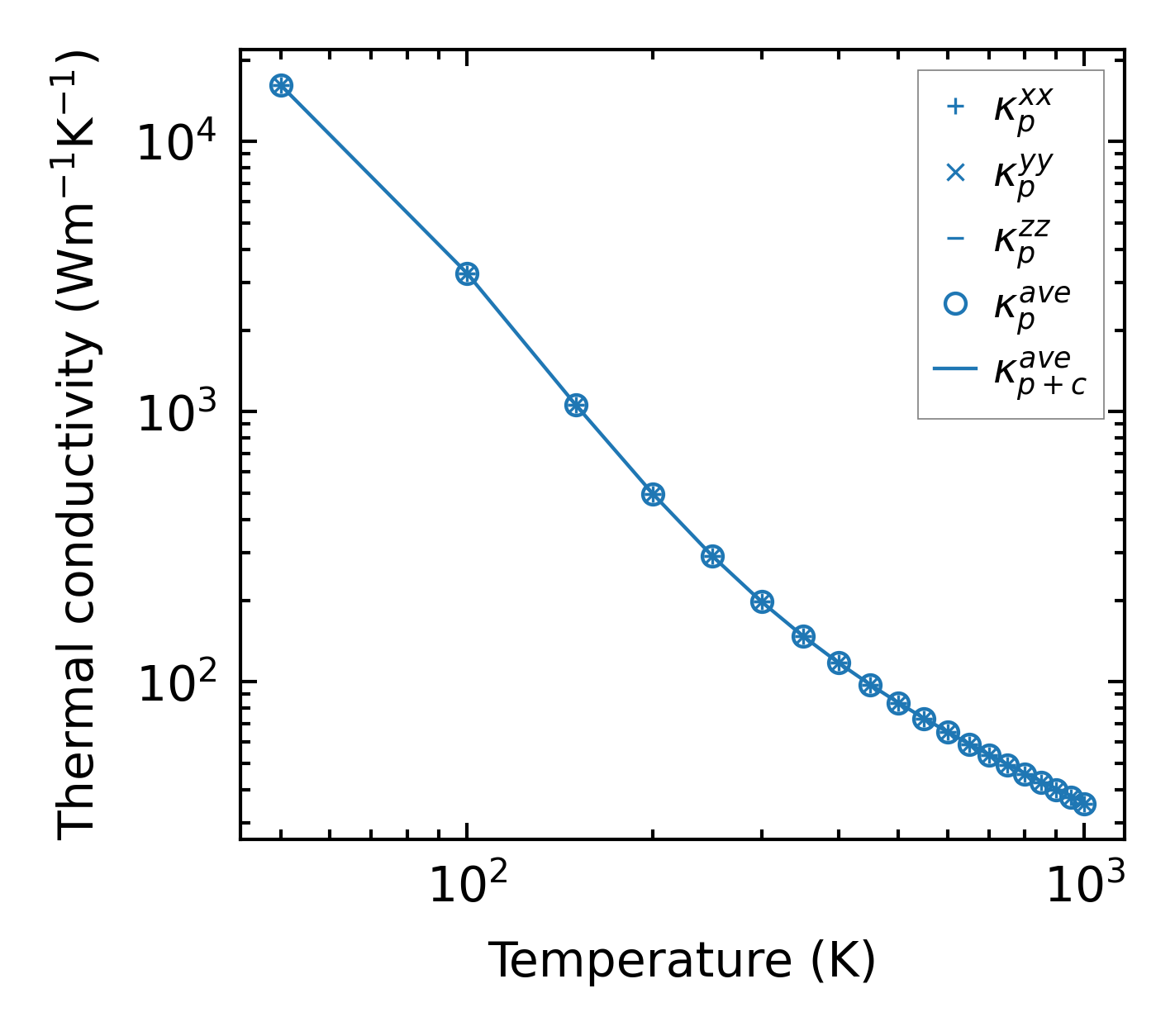
Thermal conductivity

3-phonon (LASSO), supercell 3x3x3 — q-mesh: 24x24x24, supercell: 3x3x3

../../_images/fig_kappa1037.png

(a) Temperature-dependent lattice thermal conductivity

../../_images/fig_kappa_vs_grain_size539.png

(b) Peierls lattice thermal conductivity w.r.t grain size

Phonon lifetime and scattering rates

../../_images/fig_lifetime530.png

(a) Phonon lifetime due to phonon-phonon scattering

../../_images/fig_scat_rates529.png

(b) Phonon scattering rates

Cumulative and spectral thermal conductivity

../../_images/fig_cumu_frequency530.png

(a) Spectral and cumulative thermal conductivity w.r.t frequency

../../_images/fig_cumu_mfp530.png

(b) Spectral and cumulative thermal conductivity w.r.t MFP

Force constants

../../_images/fig_fc2682.png

(a) Force constants w.r.t atomic distance

Summary

../../_images/fig_times1176.png

(a) Computation time