mp-626644/CaH2O2/harm

Harmonic properties

../../_images/fig_bandos_pr5798.png

(a) Phonon dispersion with participation ratio and DOS

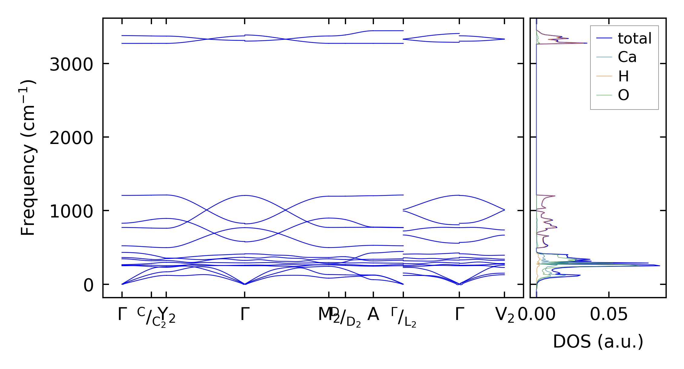
../../_images/fig_bandos8439.png

(b) Phonon dispersion and DOS

../../_images/fig_thermo5798.png

(c) Thermodynamic properties

Force constants

../../_images/fig_fc25594.png

(a) Force constants w.r.t atomic distance

Summary

../../_images/fig_times10555.png

(a) Computation time