mp-551758/AgClO4/harm

Harmonic properties

../../_images/fig_bandos_pr9140.png

(a) Phonon dispersion with participation ratio and DOS

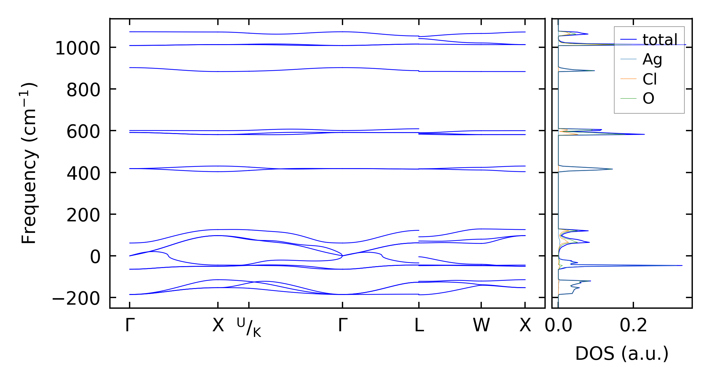
../../_images/fig_bandos12856.png

(b) Phonon dispersion and DOS

../../_images/fig_thermo9140.png

(c) Thermodynamic properties

Force constants

../../_images/fig_fc28902.png

(a) Force constants w.r.t atomic distance

Summary

../../_images/fig_times15971.png

(a) Computation time