mp-551629/CsLiMoO4/harm

Harmonic properties

../../_images/fig_bandos_pr9136.png

(a) Phonon dispersion with participation ratio and DOS

../../_images/fig_bandos12852.png

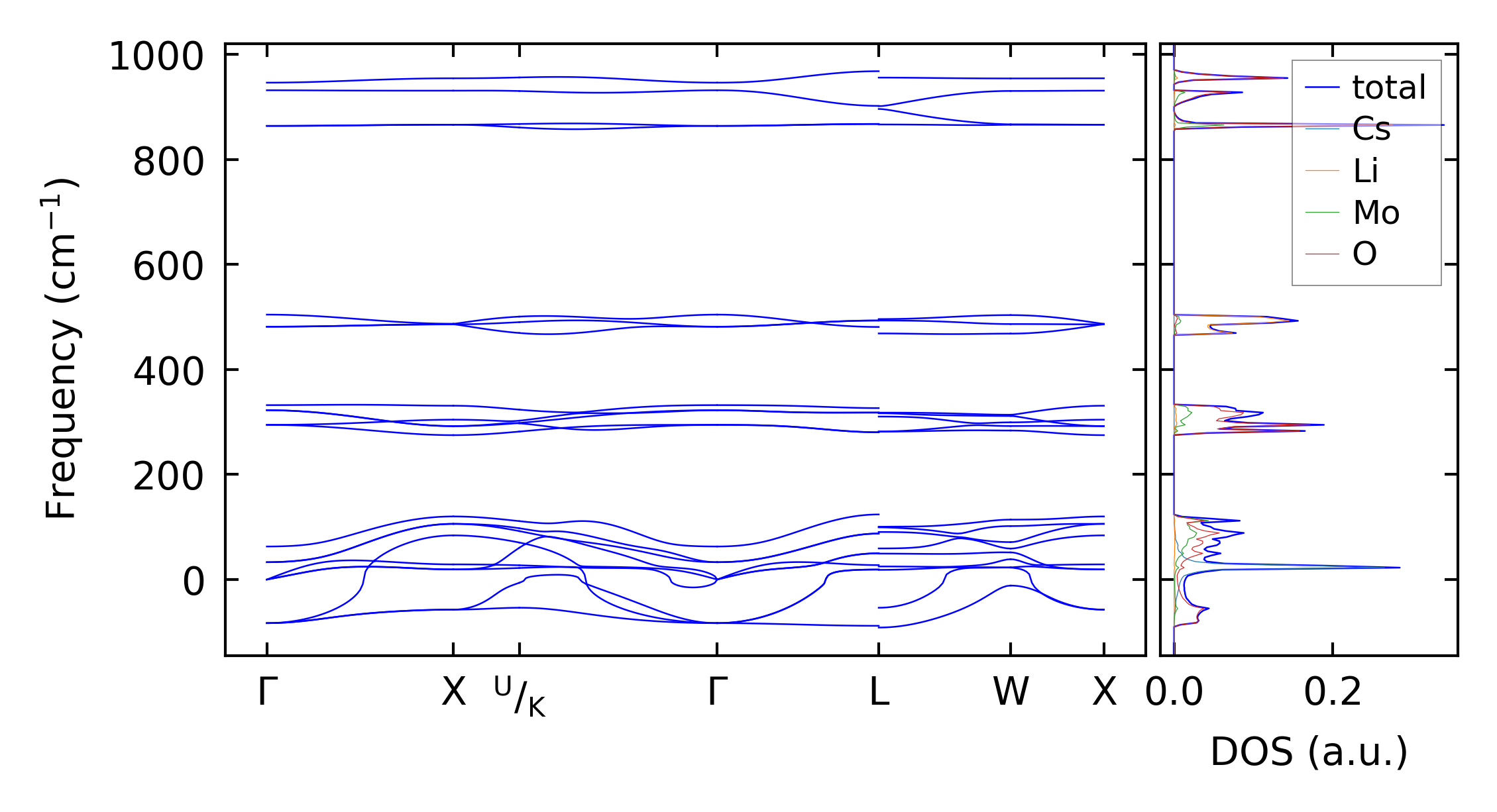
(b) Phonon dispersion and DOS

../../_images/fig_thermo9136.png

(c) Thermodynamic properties

Force constants

../../_images/fig_fc28898.png

(a) Force constants w.r.t atomic distance

Summary

../../_images/fig_times15967.png

(a) Computation time