mp-1105386/YbH3CN3/harm

Harmonic properties

../../_images/fig_bandos_pr16216.png

(a) Phonon dispersion with participation ratio and DOS

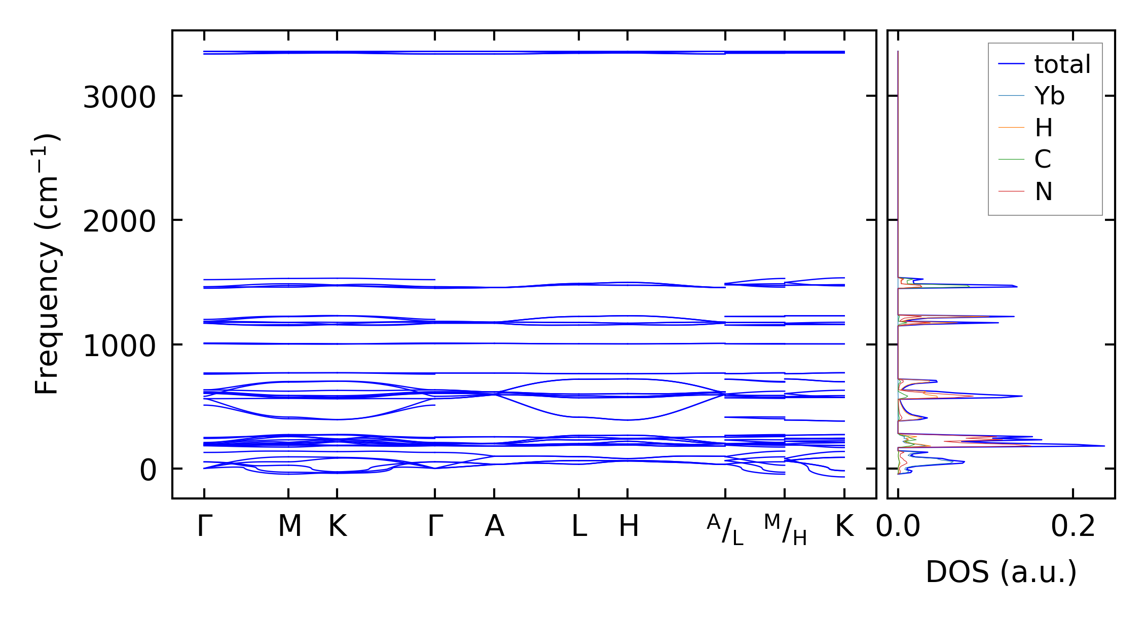
../../_images/fig_bandos20669.png

(b) Phonon dispersion and DOS

../../_images/fig_thermo16215.png

(c) Thermodynamic properties

Force constants

../../_images/fig_fc215809.png

(a) Force constants w.r.t atomic distance

Summary

../../_images/fig_times26695.png

(a) Computation time