mp-865735/Li2YbGe/anharm

Harmonic properties

../../_images/fig_bandos_pr1576.png

(a) Phonon dispersion with participation ratio and DOS

../../_images/fig_thermo1576.png

(b) Thermodynamic properties

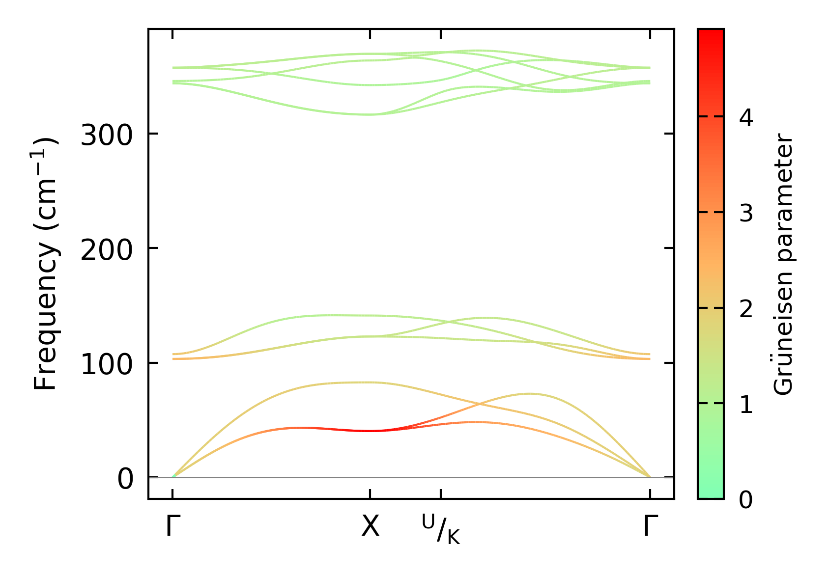
Grüneisen parameters

../../_images/fig_gru_all937.png

(a) Grüneisen parameters

../../_images/fig_gruneisen937.png

(b) Phonon dispersion with Grüneisen parameters

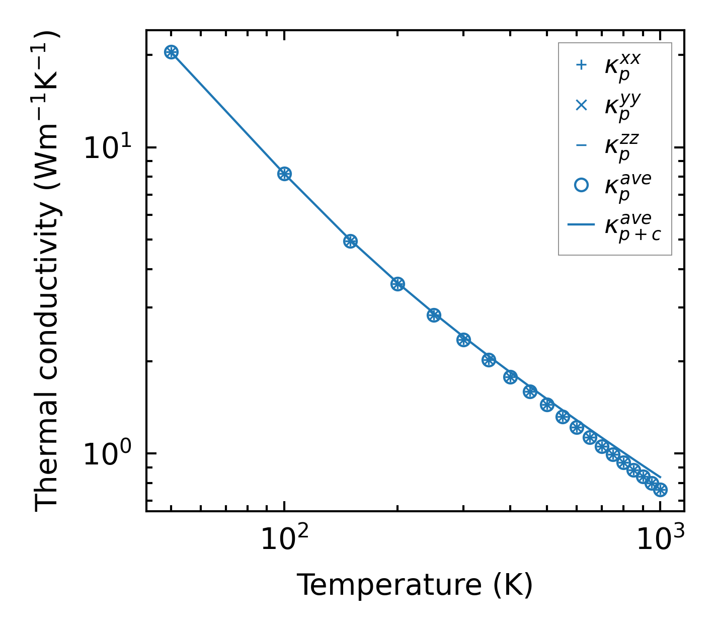
Thermal conductivity

3-phonon (LASSO) — q-mesh: 17x17x17, supercell: 2x2x2

../../_images/fig_kappa1819.png

(a) Temperature-dependent lattice thermal conductivity

../../_images/fig_kappa_vs_grain_size947.png

(b) Peierls lattice thermal conductivity w.r.t grain size

Phonon lifetime and scattering rates

../../_images/fig_lifetime930.png

(a) Phonon lifetime due to phonon-phonon scattering

../../_images/fig_scat_rates929.png

(b) Phonon scattering rates

Cumulative and spectral thermal conductivity

../../_images/fig_cumu_frequency930.png

(a) Spectral and cumulative thermal conductivity w.r.t frequency

../../_images/fig_cumu_mfp930.png

(b) Spectral and cumulative thermal conductivity w.r.t MFP

Force constants

../../_images/fig_fc21416.png

(a) Force constants w.r.t atomic distance

Summary

../../_images/fig_kappa1820.png

(a) Temperature-dependent lattice thermal conductivity

../../_images/fig_times2364.png

(b) Computation time