mp-861606/KLaSiSe4/harm

Harmonic properties

../../_images/fig_bandos_pr1761.png

(a) Phonon dispersion with participation ratio and DOS

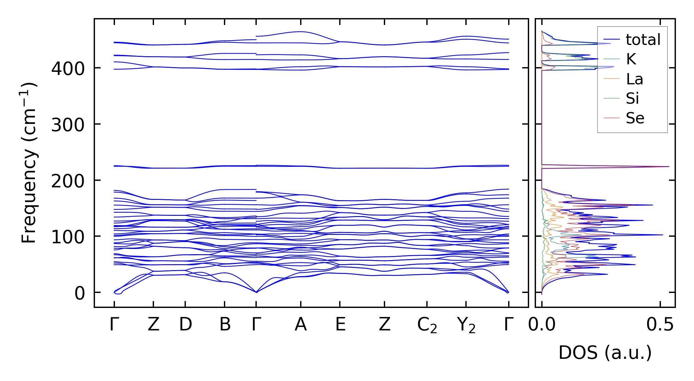
../../_images/fig_bandos1777.png

(b) Phonon dispersion and DOS

../../_images/fig_thermo1761.png

(c) Thermodynamic properties

Force constants

../../_images/fig_fc21592.png

(a) Force constants w.r.t atomic distance

Summary

../../_images/fig_times2691.png

(a) Computation time