mp-695892-2/KHI2F12/harm

Harmonic properties

../../_images/fig_bandos_pr4856.png

(a) Phonon dispersion with participation ratio and DOS

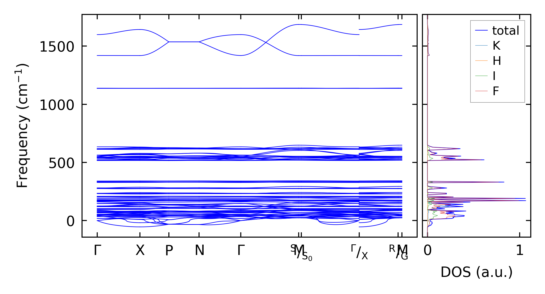
../../_images/fig_bandos6755.png

(b) Phonon dispersion and DOS

../../_images/fig_thermo4856.png

(c) Thermodynamic properties

Force constants

../../_images/fig_fc24665.png

(a) Force constants w.r.t atomic distance

Summary

../../_images/fig_times8608.png

(a) Computation time