mp-695800-2/KScAs2H2O8/harm

Harmonic properties

../../_images/fig_bandos_pr4848.png

(a) Phonon dispersion with participation ratio and DOS

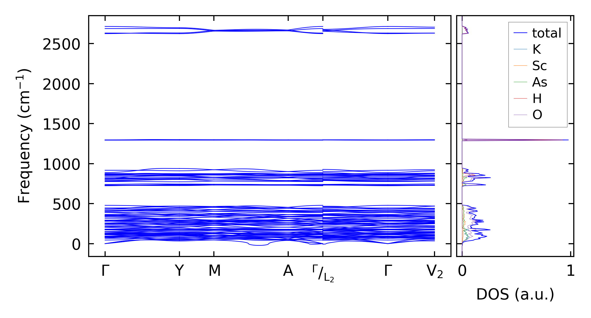
../../_images/fig_bandos6745.png

(b) Phonon dispersion and DOS

../../_images/fig_thermo4848.png

(c) Thermodynamic properties

Force constants

../../_images/fig_fc24657.png

(a) Force constants w.r.t atomic distance

Summary

../../_images/fig_times8596.png

(a) Computation time