mp-642999/TmH3C3O6/harm

Harmonic properties

../../_images/fig_bandos_pr5453.png

(a) Phonon dispersion with participation ratio and DOS

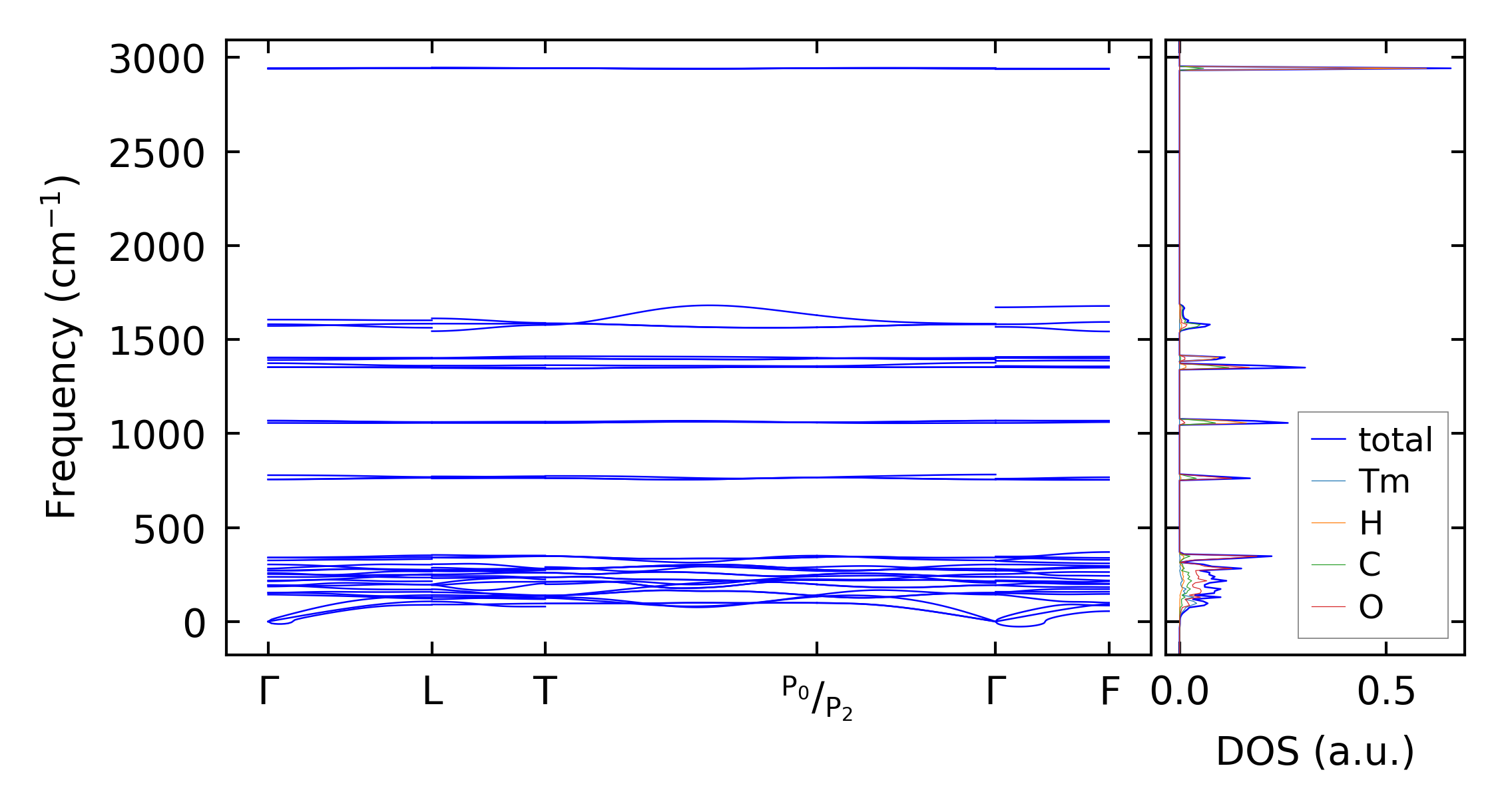
../../_images/fig_bandos7858.png

(b) Phonon dispersion and DOS

../../_images/fig_thermo5453.png

(c) Thermodynamic properties

Force constants

../../_images/fig_fc25258.png

(a) Force constants w.r.t atomic distance

Summary

../../_images/fig_times9874.png

(a) Computation time