mp-546551/Na4CO4/harm

Harmonic properties

../../_images/fig_bandos_pr9411.png

(a) Phonon dispersion with participation ratio and DOS

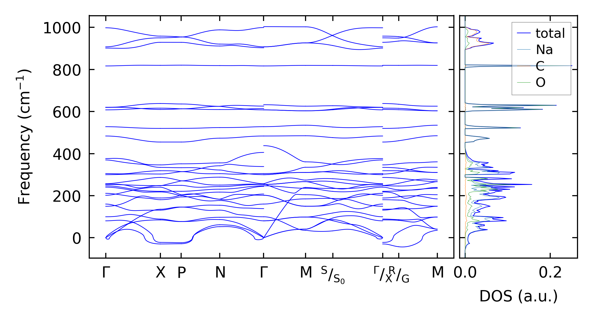
../../_images/fig_bandos13187.png

(b) Phonon dispersion and DOS

../../_images/fig_thermo9411.png

(c) Thermodynamic properties

Force constants

../../_images/fig_fc29173.png

(a) Force constants w.r.t atomic distance

Summary

../../_images/fig_times16387.png

(a) Computation time