mp-546320/Rb4CO4/harm

Harmonic properties

../../_images/fig_bandos_pr9407.png

(a) Phonon dispersion with participation ratio and DOS

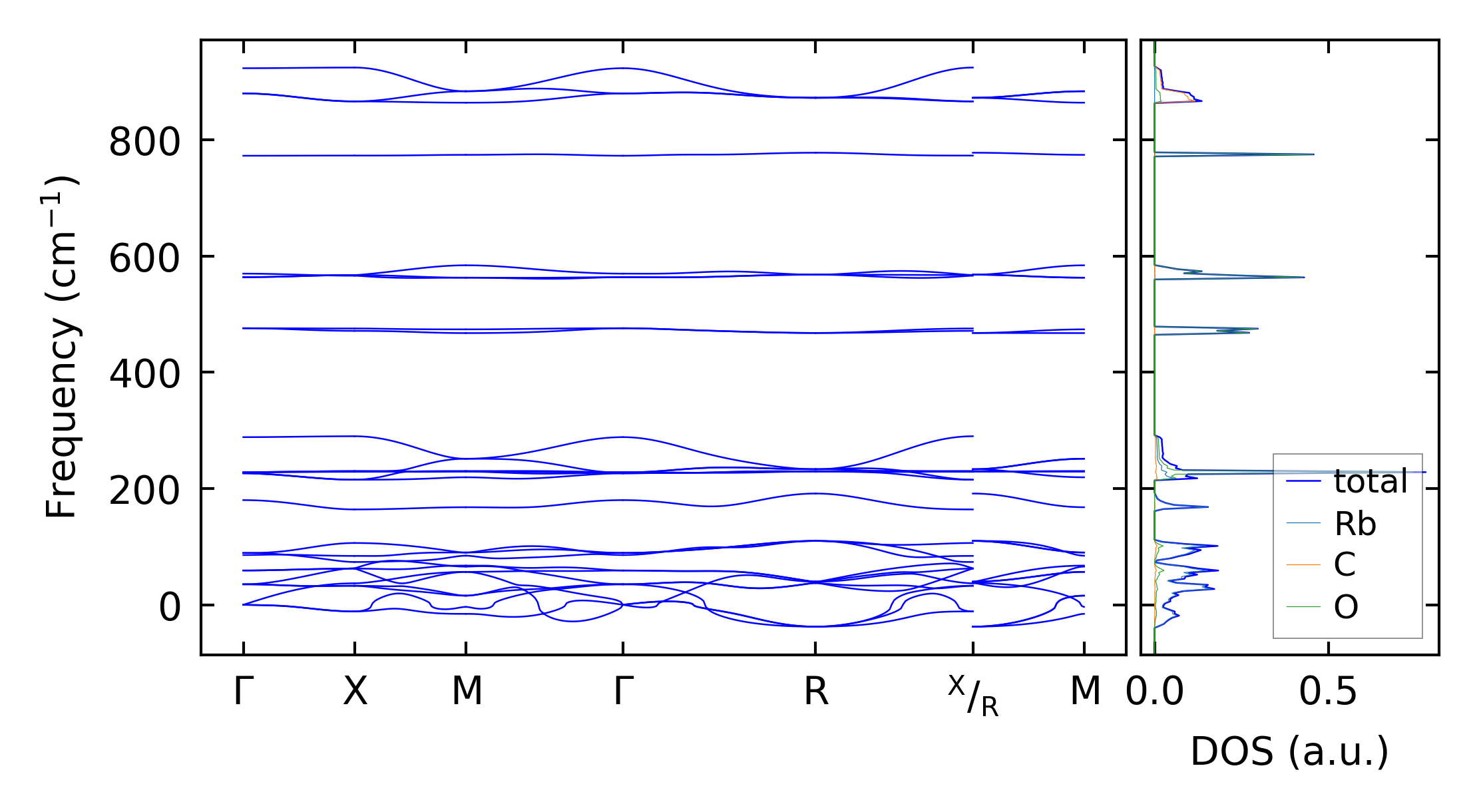
../../_images/fig_bandos13183.png

(b) Phonon dispersion and DOS

../../_images/fig_thermo9407.png

(c) Thermodynamic properties

Force constants

../../_images/fig_fc29169.png

(a) Force constants w.r.t atomic distance

Summary

../../_images/fig_times16382.png

(a) Computation time