mp-546118/NaClO4/harm

Harmonic properties

../../_images/fig_bandos_pr9402.png

(a) Phonon dispersion with participation ratio and DOS

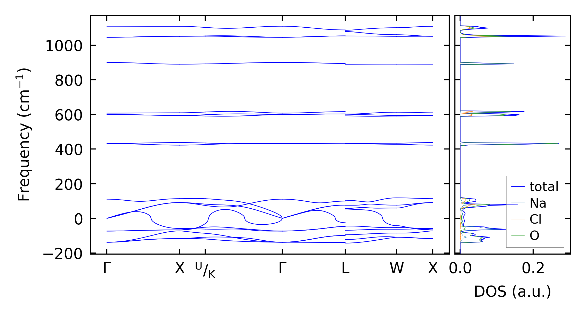
../../_images/fig_bandos13178.png

(b) Phonon dispersion and DOS

../../_images/fig_thermo9402.png

(c) Thermodynamic properties

Force constants

../../_images/fig_fc29164.png

(a) Force constants w.r.t atomic distance

Summary

../../_images/fig_times16374.png

(a) Computation time