mp-1215580/Zn5SeS4/harm

Harmonic properties

../../_images/fig_bandos_pr15512.png

(a) Phonon dispersion with participation ratio and DOS

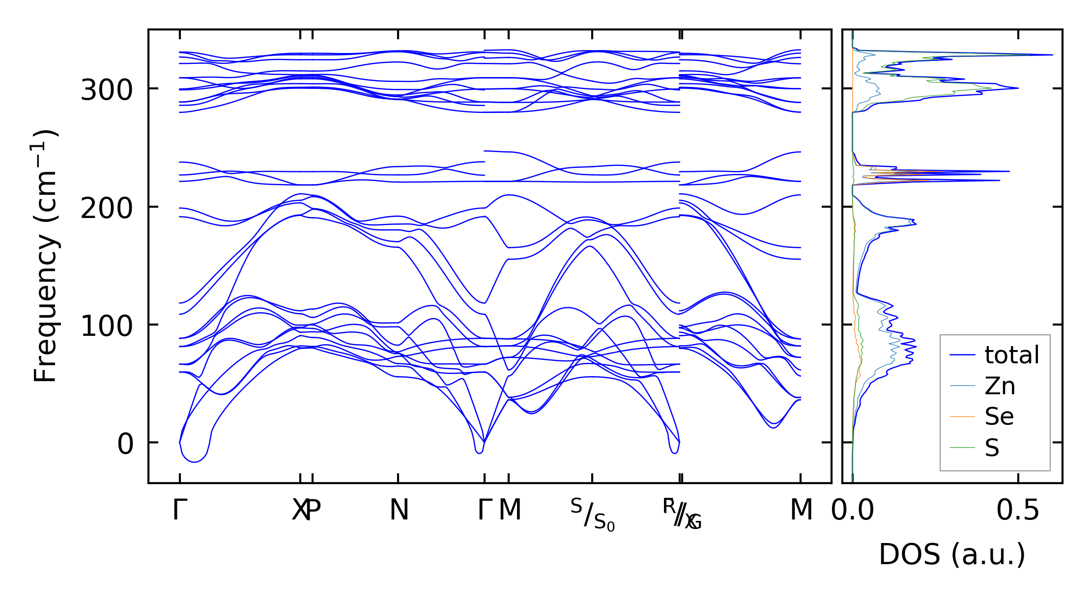
../../_images/fig_bandos19900.png

(b) Phonon dispersion and DOS

../../_images/fig_thermo15511.png

(c) Thermodynamic properties

Force constants

../../_images/fig_fc215107.png

(a) Force constants w.r.t atomic distance

Summary

../../_images/fig_times25634.png

(a) Computation time