mp-1215439-2/ZnGaPSe/anharm

Equation of state

../../_images/fig_bm7581.png

(a) Equation of state

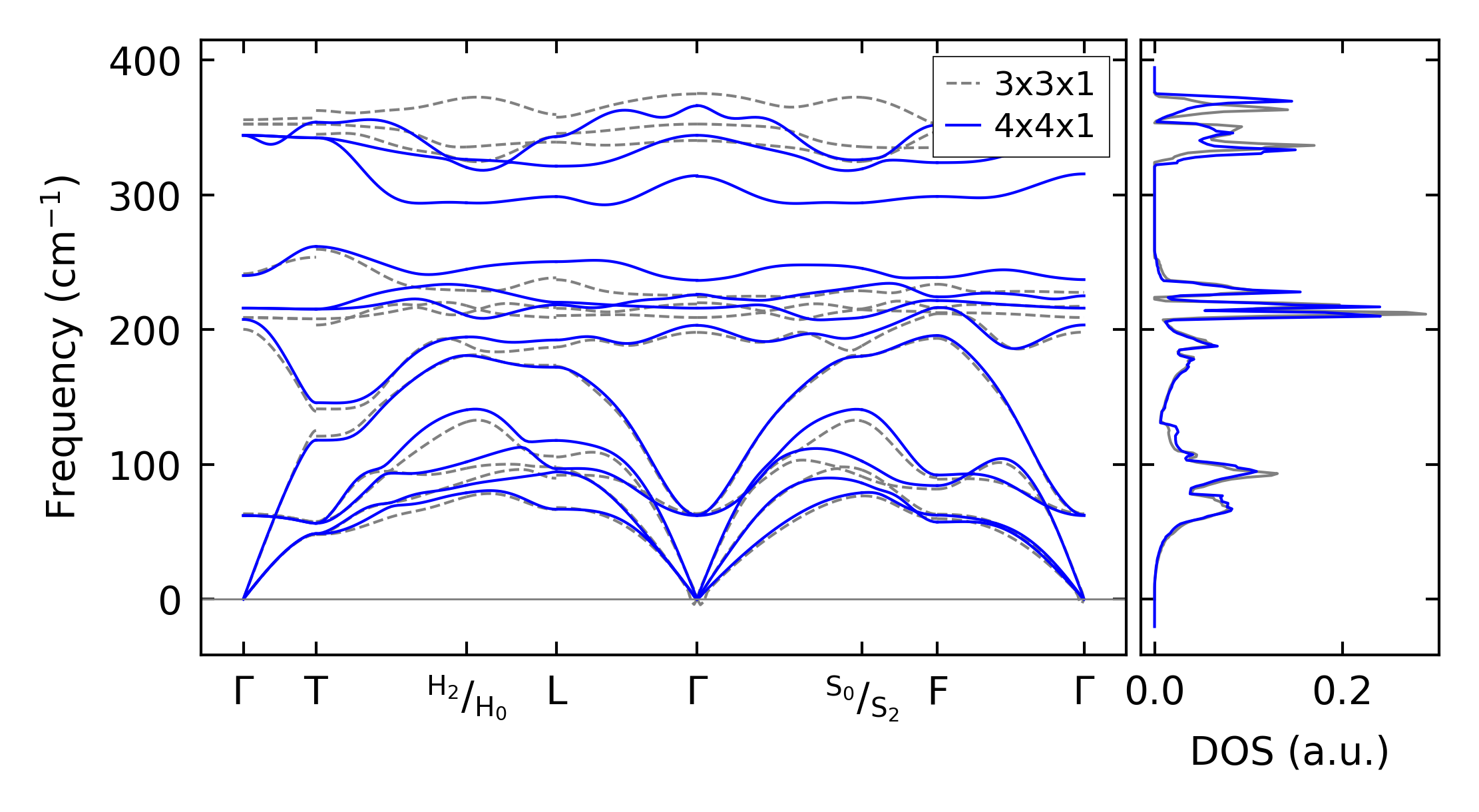
Harmonic properties

../../_images/fig_bandos_pr15505.png

(a) Phonon dispersion with participation ratio and DOS

../../_images/fig_bandos19888.png

(b) Phonon dispersion and DOS

../../_images/fig_thermo15504.png

(c) Thermodynamic properties

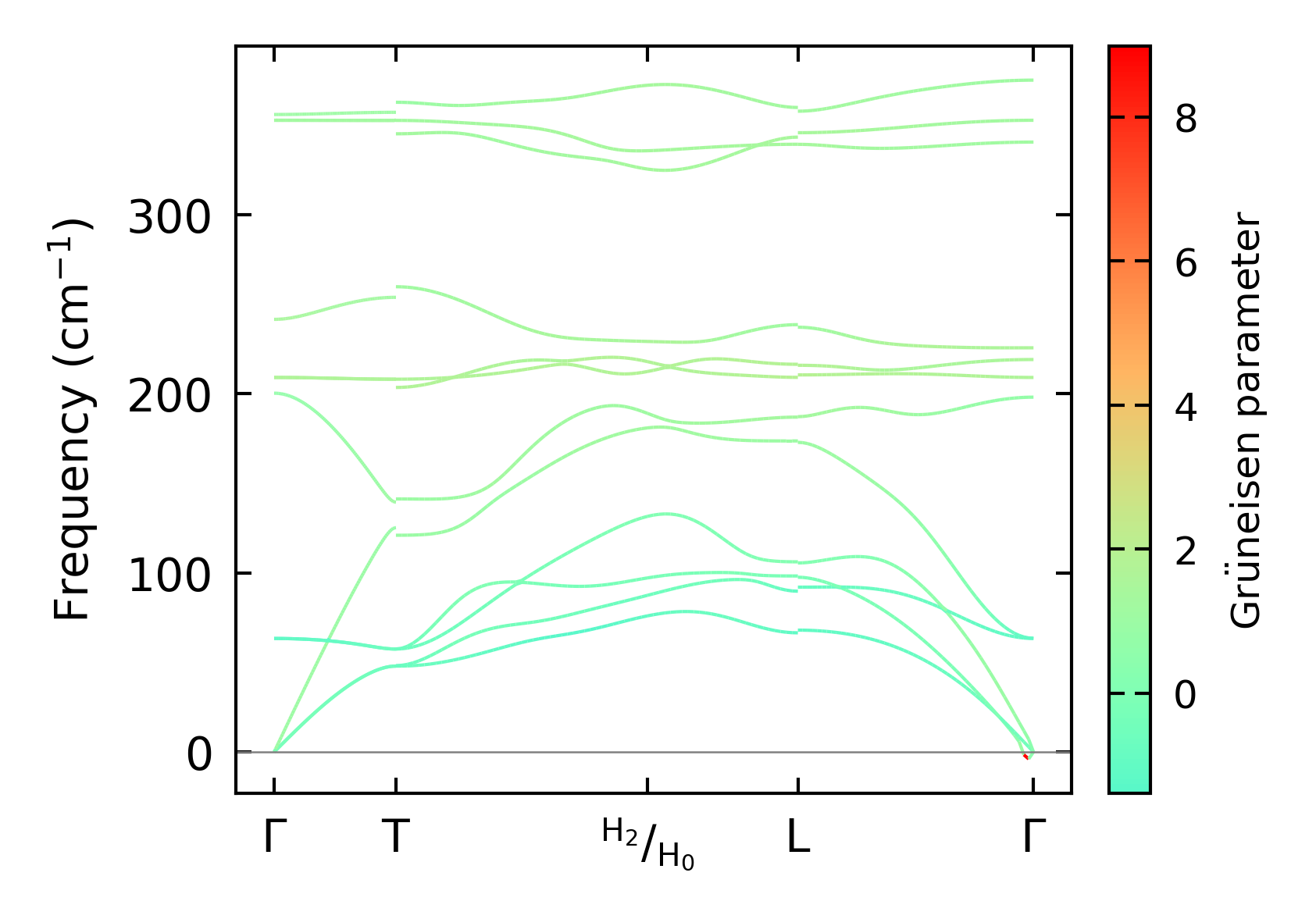
Grüneisen parameters

../../_images/fig_gru_all6710.png

(a) Grüneisen parameters

../../_images/fig_gruneisen6710.png

(b) Phonon dispersion with Grüneisen parameters

Thermal conductivity

3-phonon (LASSO), supercell 4x4x1 — q-mesh: 16x16x16, supercell: 4x4x1

../../_images/fig_kappa12638.png

(a) Temperature-dependent lattice thermal conductivity

../../_images/fig_kappa_vs_grain_size6789.png

(b) Peierls lattice thermal conductivity w.r.t grain size

Phonon lifetime and scattering rates

../../_images/fig_lifetime6644.png

(a) Phonon lifetime due to phonon-phonon scattering

../../_images/fig_scat_rates6643.png

(b) Phonon scattering rates

Cumulative and spectral thermal conductivity

../../_images/fig_cumu_frequency6644.png

(a) Spectral and cumulative thermal conductivity w.r.t frequency

../../_images/fig_cumu_mfp6643.png

(b) Spectral and cumulative thermal conductivity w.r.t MFP

Force constants

../../_images/fig_fc215100.png

(a) Force constants w.r.t atomic distance

Summary

../../_images/fig_times25620.png

(a) Computation time