mp-1112611/Cs2InAuF6/harm

Harmonic properties

../../_images/fig_bandos_pr16417.png

(a) Phonon dispersion with participation ratio and DOS

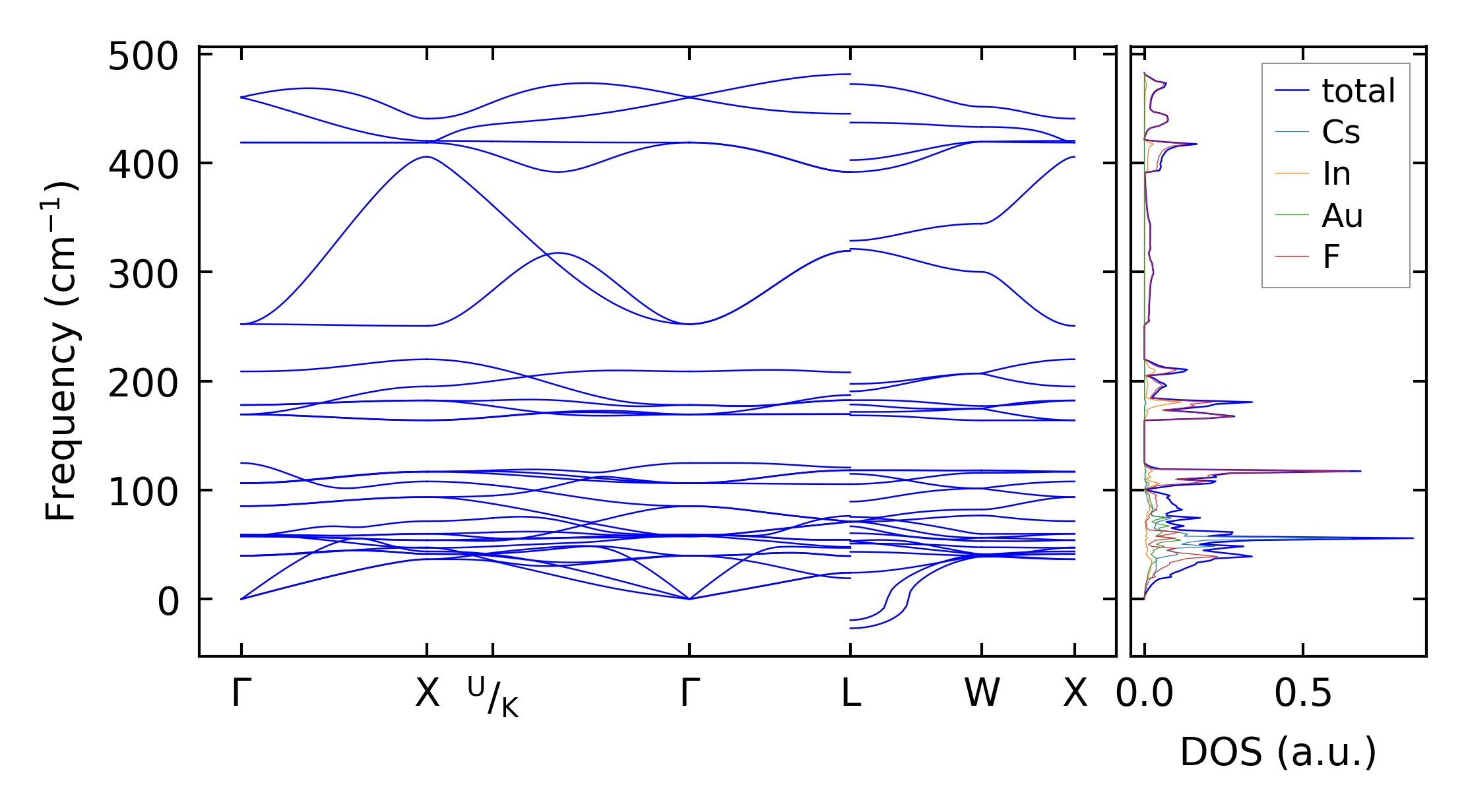
../../_images/fig_bandos20841.png

(b) Phonon dispersion and DOS

../../_images/fig_thermo16416.png

(c) Thermodynamic properties

Force constants

../../_images/fig_fc216001.png

(a) Force constants w.r.t atomic distance

Summary

../../_images/fig_times26918.png

(a) Computation time