mp-1112258/K2RhAuF6/harm

Harmonic properties

../../_images/fig_bandos_pr16394.png

(a) Phonon dispersion with participation ratio and DOS

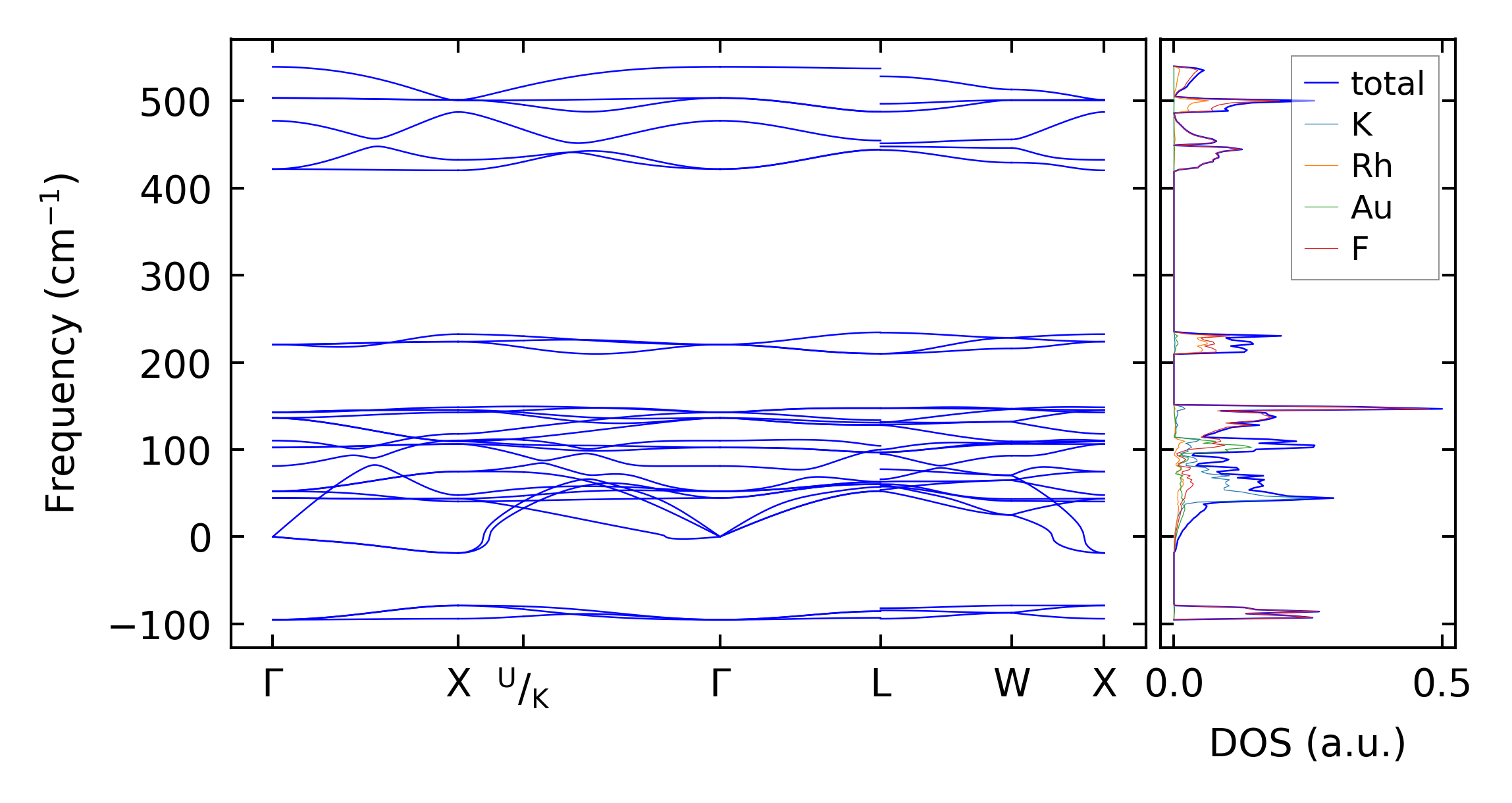
../../_images/fig_bandos20823.png

(b) Phonon dispersion and DOS

../../_images/fig_thermo16393.png

(c) Thermodynamic properties

Force constants

../../_images/fig_fc215981.png

(a) Force constants w.r.t atomic distance

Summary

../../_images/fig_times26895.png

(a) Computation time