mp-1112275/K2ScAgF6/harm

Harmonic properties

../../_images/fig_bandos_pr16399.png

(a) Phonon dispersion with participation ratio and DOS

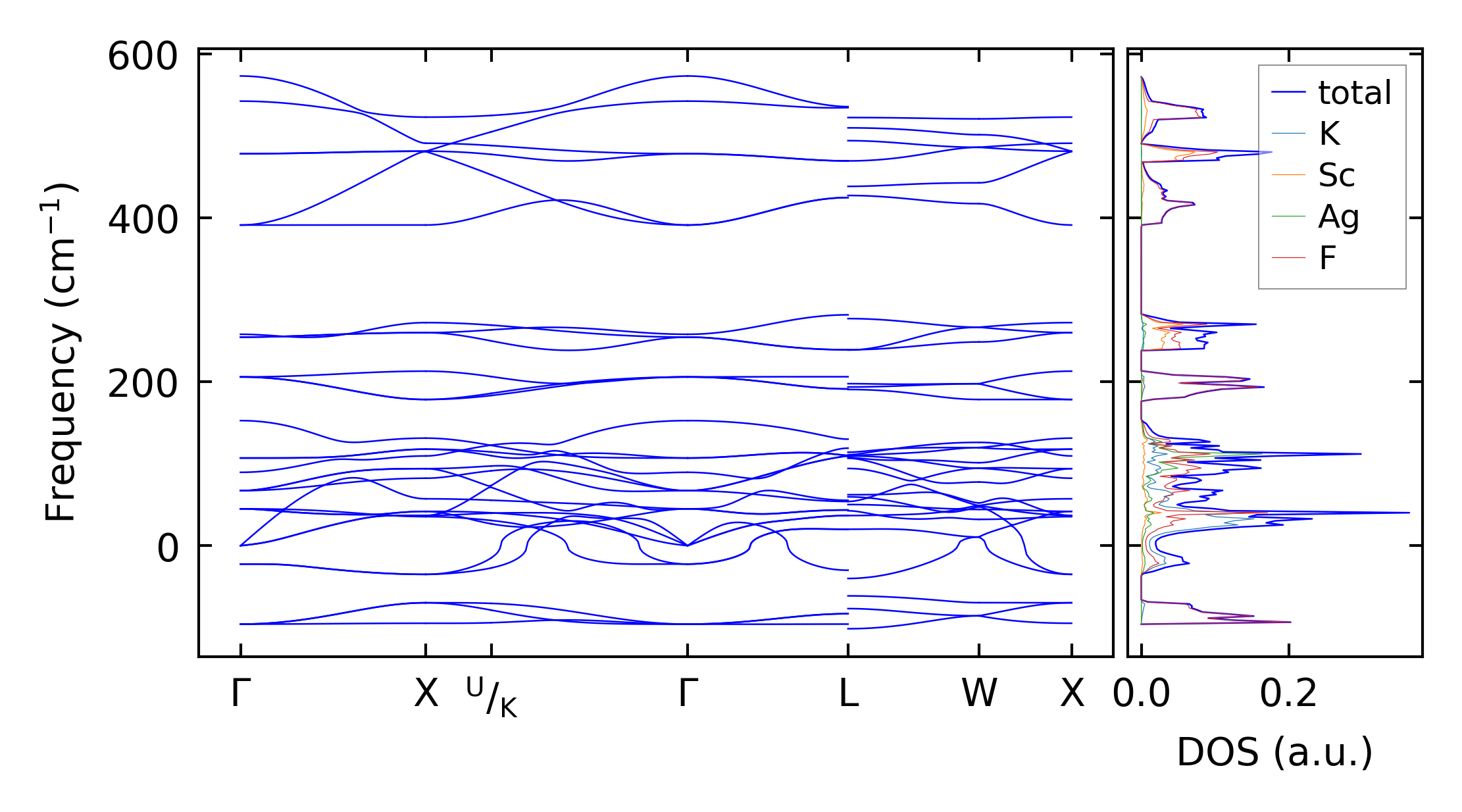
../../_images/fig_bandos20828.png

(b) Phonon dispersion and DOS

../../_images/fig_thermo16398.png

(c) Thermodynamic properties

Force constants

../../_images/fig_fc215986.png

(a) Force constants w.r.t atomic distance

Summary

../../_images/fig_times26900.png

(a) Computation time