mp-1112586/Cs2AlInF6/harm

Harmonic properties

../../_images/fig_bandos_pr16412.png

(a) Phonon dispersion with participation ratio and DOS

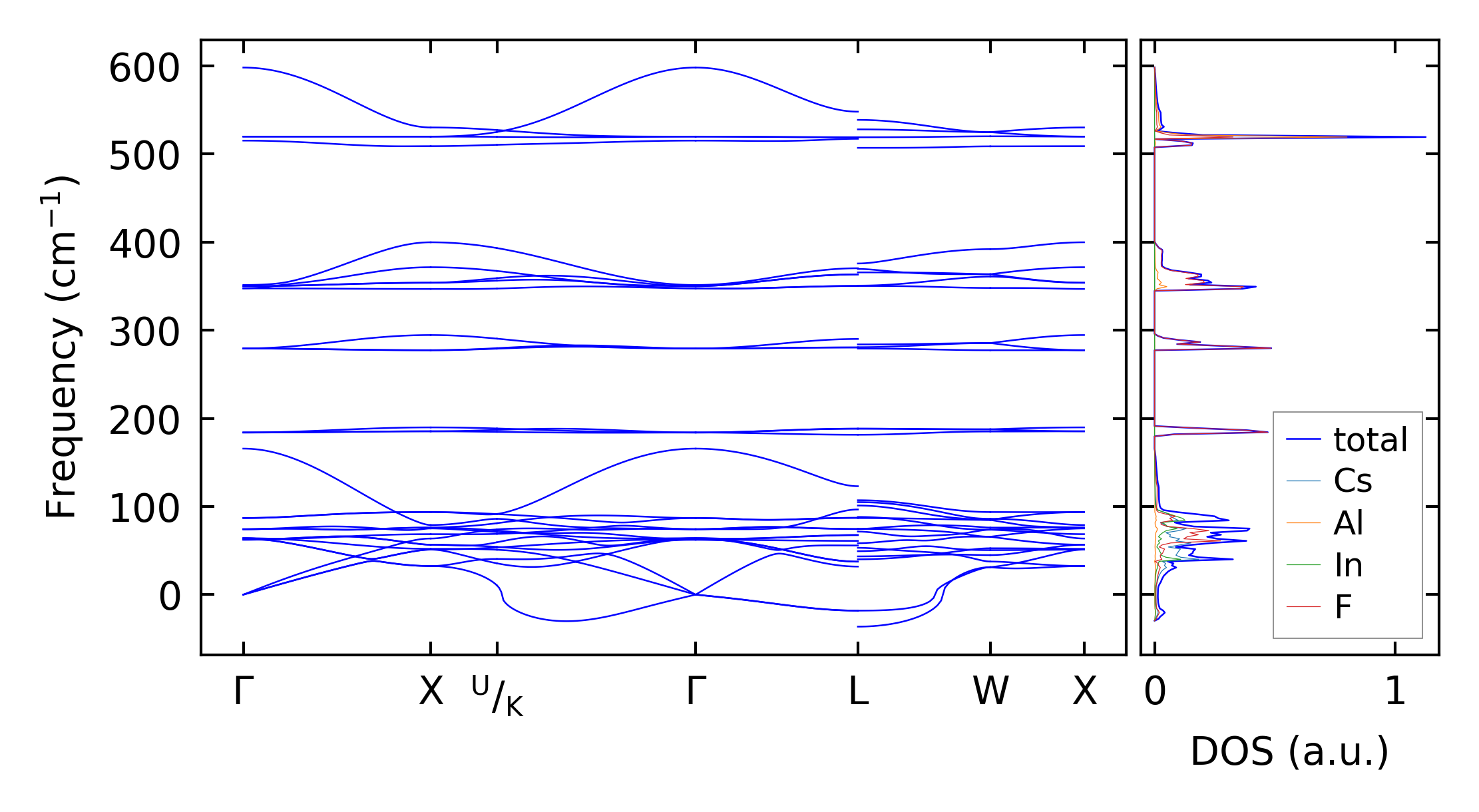
../../_images/fig_bandos20838.png

(b) Phonon dispersion and DOS

../../_images/fig_thermo16411.png

(c) Thermodynamic properties

Force constants

../../_images/fig_fc215998.png

(a) Force constants w.r.t atomic distance

Summary

../../_images/fig_times26913.png

(a) Computation time