mp-1112595/Cs2ScAuF6/harm

Harmonic properties

../../_images/fig_bandos_pr16415.png

(a) Phonon dispersion with participation ratio and DOS

../../_images/fig_bandos20840.png

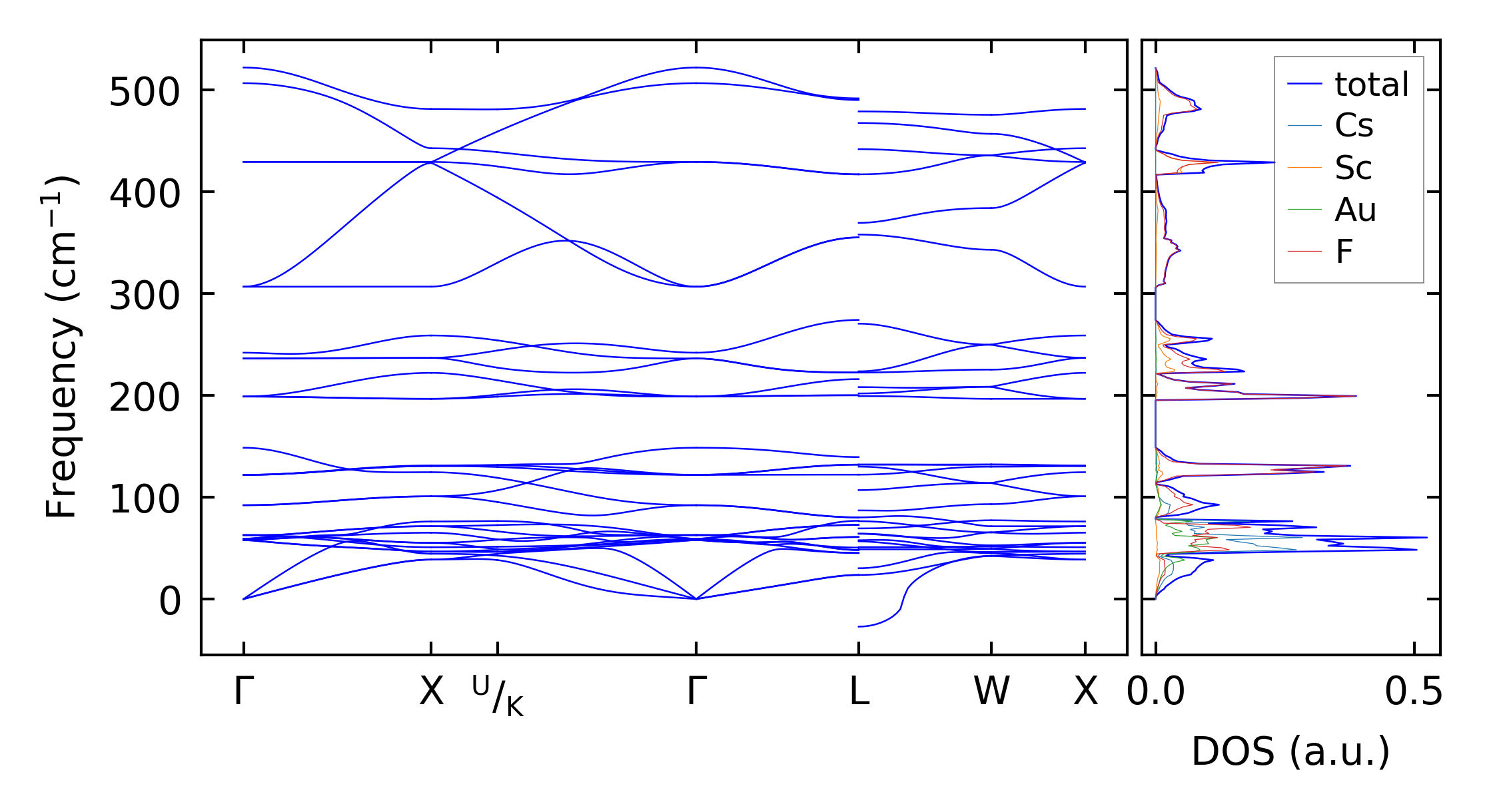
(b) Phonon dispersion and DOS

../../_images/fig_thermo16414.png

(c) Thermodynamic properties

Force constants

../../_images/fig_fc216000.png

(a) Force constants w.r.t atomic distance

Summary

../../_images/fig_times26916.png

(a) Computation time