mp-1111950/K2AgRhF6/harm

Harmonic properties

../../_images/fig_bandos_pr16383.png

(a) Phonon dispersion with participation ratio and DOS

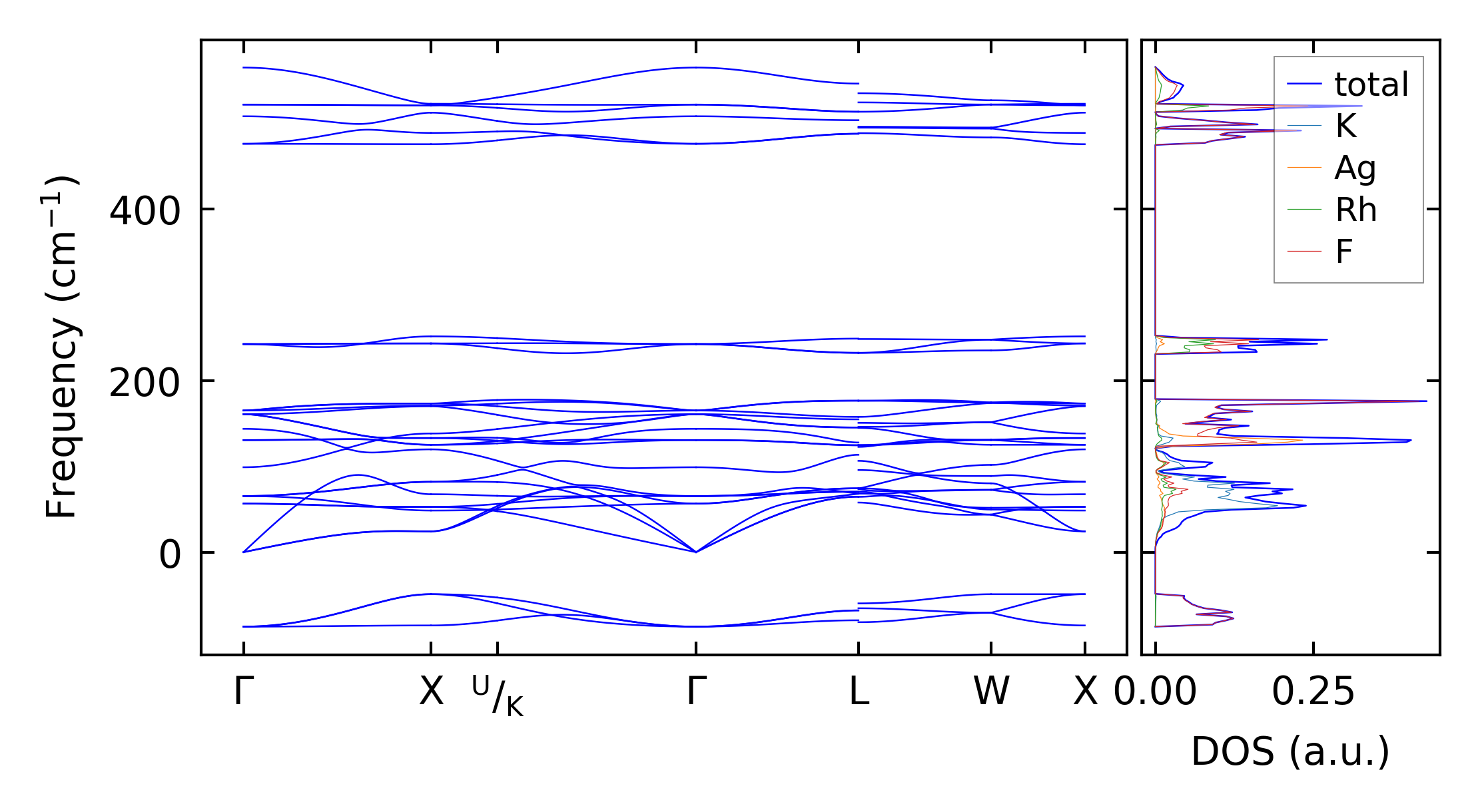
../../_images/fig_bandos20816.png

(b) Phonon dispersion and DOS

../../_images/fig_thermo16382.png

(c) Thermodynamic properties

Force constants

../../_images/fig_fc215973.png

(a) Force constants w.r.t atomic distance

Summary

../../_images/fig_times26884.png

(a) Computation time