mp-1111393/CsRb2RhF6/harm

Harmonic properties

../../_images/fig_bandos_pr16362.png

(a) Phonon dispersion with participation ratio and DOS

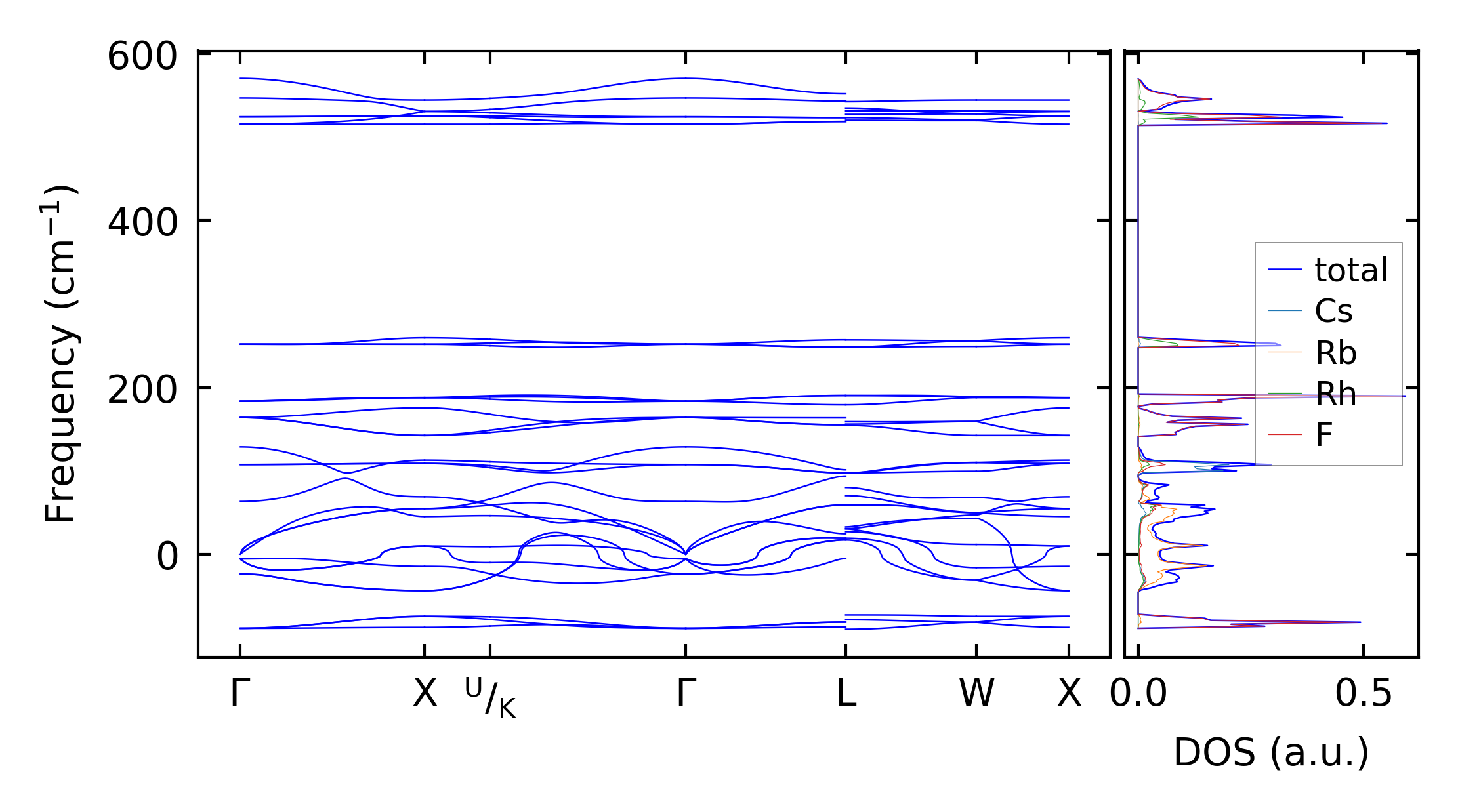
../../_images/fig_bandos20795.png

(b) Phonon dispersion and DOS

../../_images/fig_thermo16361.png

(c) Thermodynamic properties

Force constants

../../_images/fig_fc215952.png

(a) Force constants w.r.t atomic distance

Summary

../../_images/fig_times26862.png

(a) Computation time