mp-1111426/K2TlAsF6/harm

Harmonic properties

../../_images/fig_bandos_pr16369.png

(a) Phonon dispersion with participation ratio and DOS

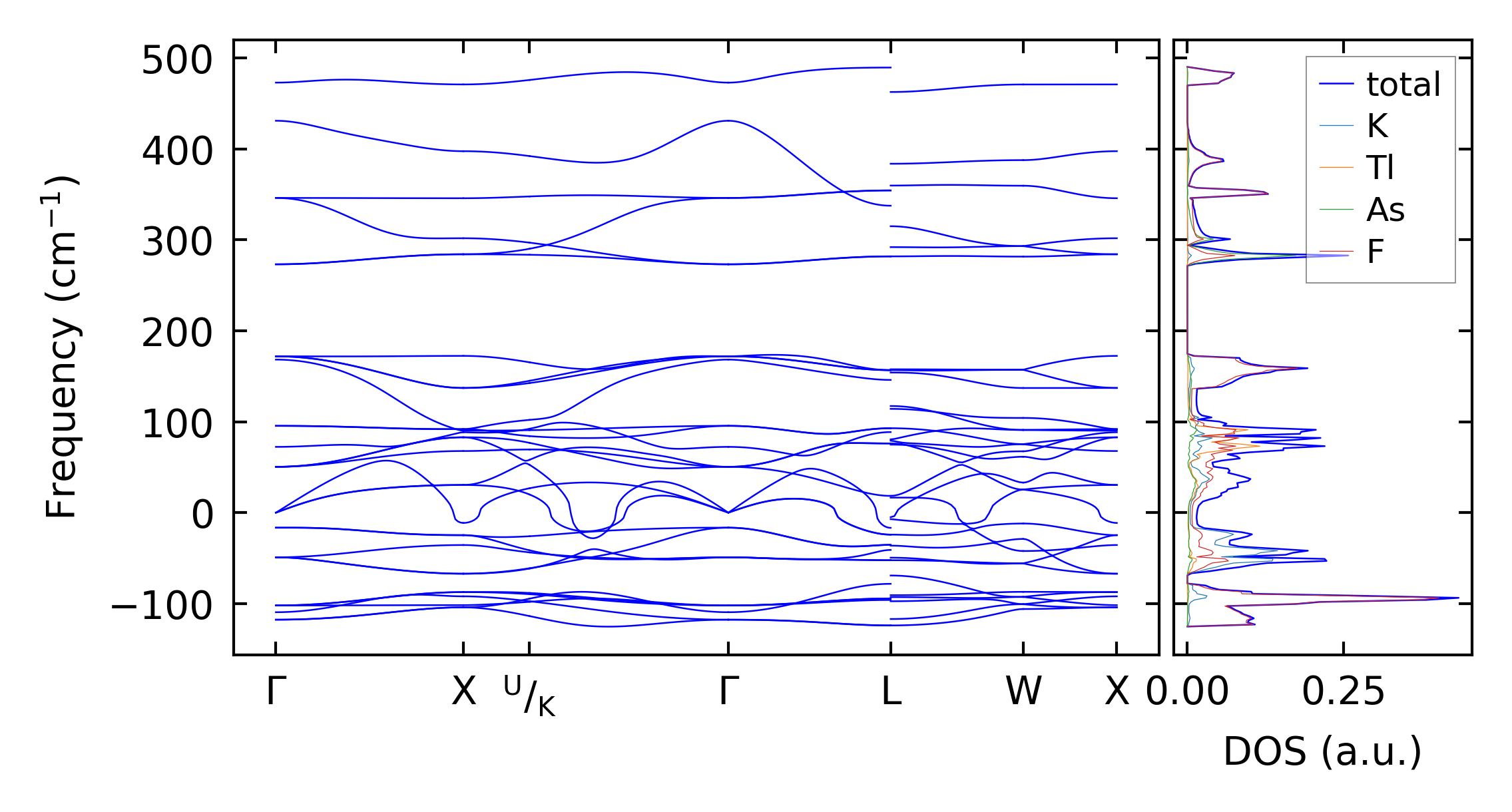
../../_images/fig_bandos20803.png

(b) Phonon dispersion and DOS

../../_images/fig_thermo16368.png

(c) Thermodynamic properties

Force constants

../../_images/fig_fc215959.png

(a) Force constants w.r.t atomic distance

Summary

../../_images/fig_times26870.png

(a) Computation time