mp-1111399/Rb2YAuF6/harm

Harmonic properties

../../_images/fig_bandos_pr16363.png

(a) Phonon dispersion with participation ratio and DOS

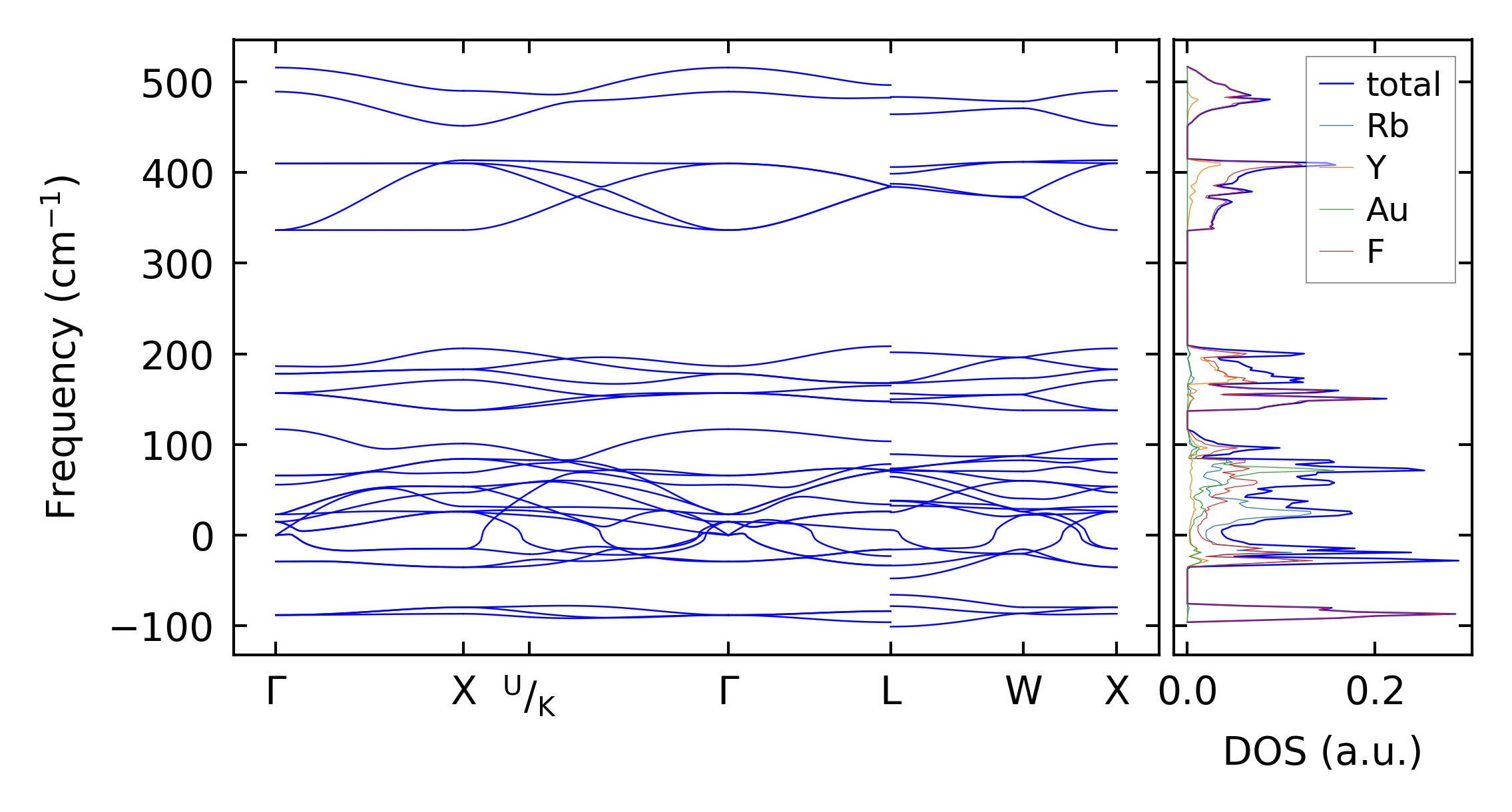
../../_images/fig_bandos20796.png

(b) Phonon dispersion and DOS

../../_images/fig_thermo16362.png

(c) Thermodynamic properties

Force constants

../../_images/fig_fc215953.png

(a) Force constants w.r.t atomic distance

Summary

../../_images/fig_times26863.png

(a) Computation time