mp-1111368/K2TlRhF6/harm

Harmonic properties

../../_images/fig_bandos_pr16358.png

(a) Phonon dispersion with participation ratio and DOS

../../_images/fig_bandos20791.png

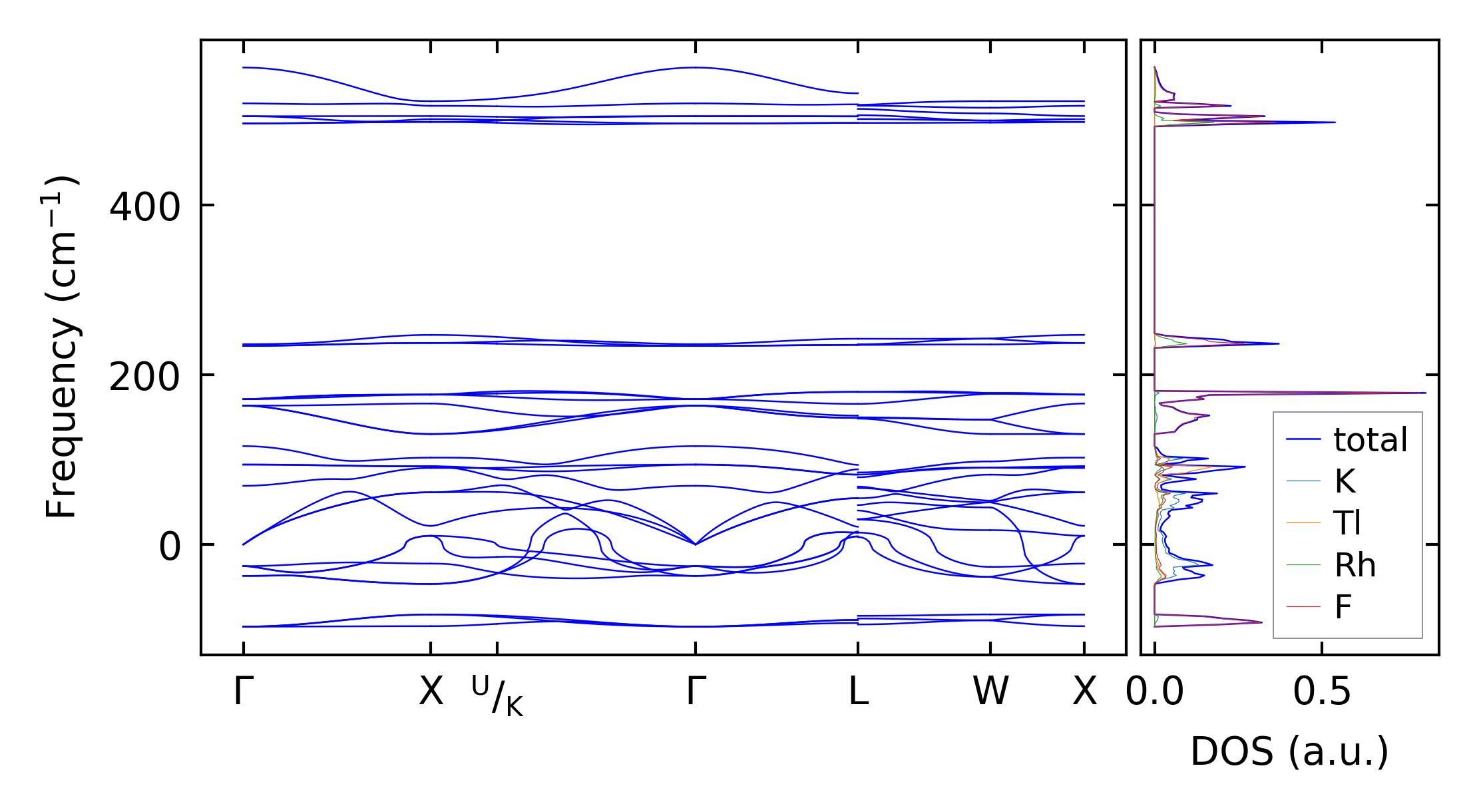
(b) Phonon dispersion and DOS

../../_images/fig_thermo16357.png

(c) Thermodynamic properties

Force constants

../../_images/fig_fc215948.png

(a) Force constants w.r.t atomic distance

Summary

../../_images/fig_times26858.png

(a) Computation time