mp-1111379/K2AlTlF6/harm

Harmonic properties

../../_images/fig_bandos_pr16360.png

(a) Phonon dispersion with participation ratio and DOS

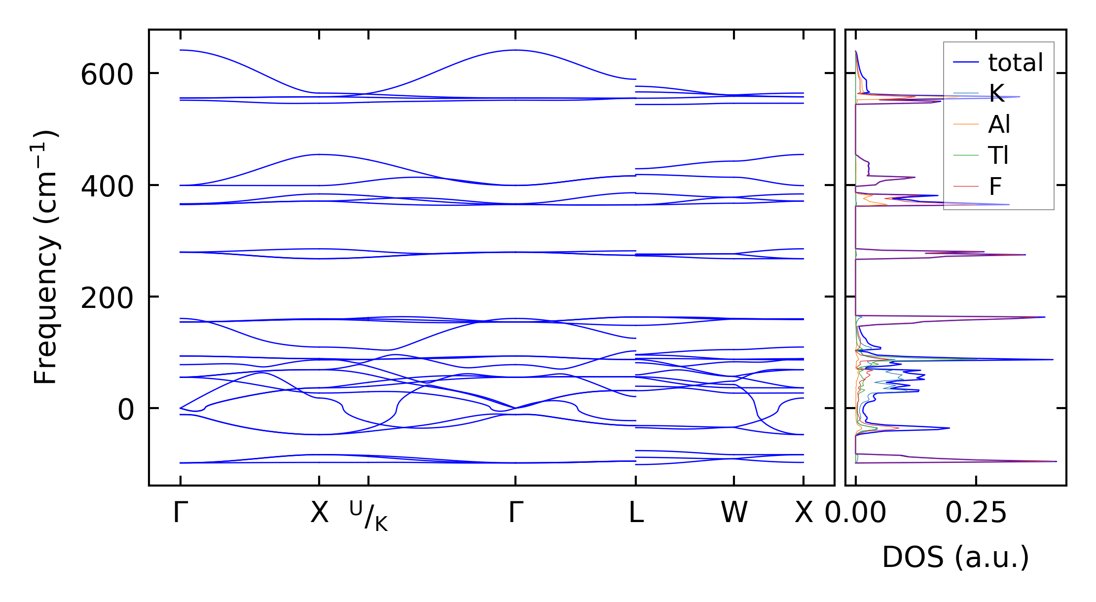
../../_images/fig_bandos20793.png

(b) Phonon dispersion and DOS

../../_images/fig_thermo16359.png

(c) Thermodynamic properties

Force constants

../../_images/fig_fc215950.png

(a) Force constants w.r.t atomic distance

Summary

../../_images/fig_times26860.png

(a) Computation time