mp-1111304/Na2IrAuF6/harm

Harmonic properties

../../_images/fig_bandos_pr16348.png

(a) Phonon dispersion with participation ratio and DOS

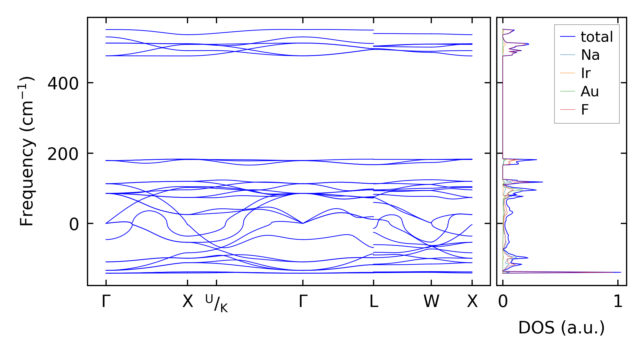
../../_images/fig_bandos20781.png

(b) Phonon dispersion and DOS

../../_images/fig_thermo16347.png

(c) Thermodynamic properties

Force constants

../../_images/fig_fc215938.png

(a) Force constants w.r.t atomic distance

Summary

../../_images/fig_times26848.png

(a) Computation time