mp-1111320/Na2AgRhF6/harm

Harmonic properties

../../_images/fig_bandos_pr16353.png

(a) Phonon dispersion with participation ratio and DOS

../../_images/fig_bandos20786.png

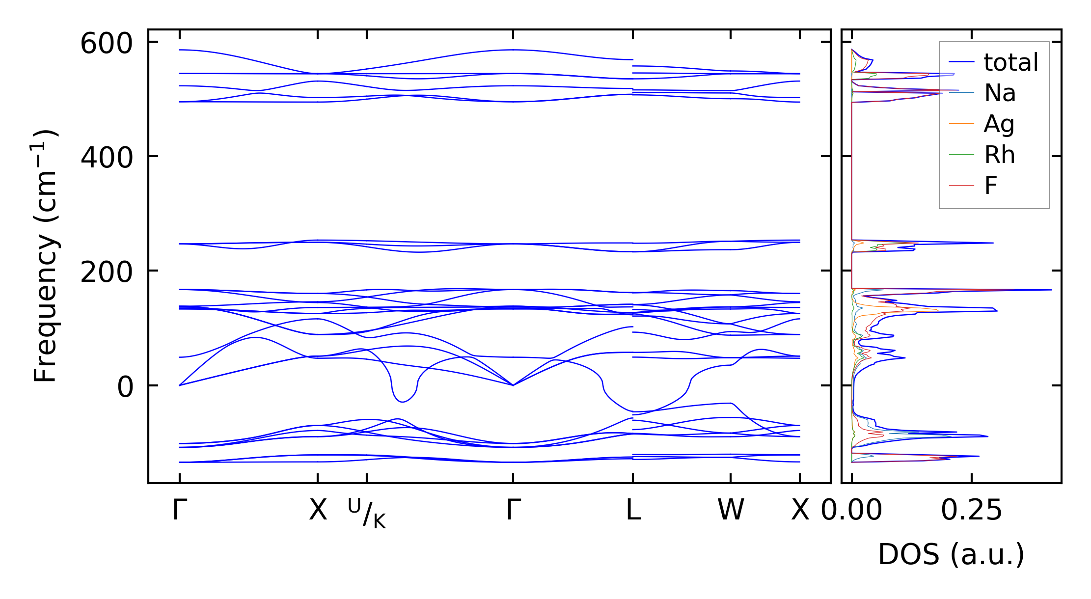
(b) Phonon dispersion and DOS

../../_images/fig_thermo16352.png

(c) Thermodynamic properties

Force constants

../../_images/fig_fc215943.png

(a) Force constants w.r.t atomic distance

Summary

../../_images/fig_times26853.png

(a) Computation time