mp-1080753/NaPb2IO6/harm

Harmonic properties

../../_images/fig_bandos_pr16998.png

(a) Phonon dispersion with participation ratio and DOS

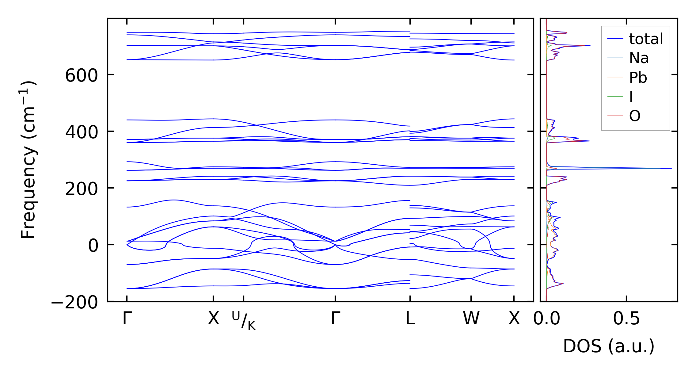
../../_images/fig_bandos21308.png

(b) Phonon dispersion and DOS

../../_images/fig_thermo16997.png

(c) Thermodynamic properties

Force constants

../../_images/fig_fc216550.png

(a) Force constants w.r.t atomic distance

Summary

../../_images/fig_times27699.png

(a) Computation time