mp-1080058/KIO3/harm

Harmonic properties

../../_images/fig_bandos_pr16967.png

(a) Phonon dispersion with participation ratio and DOS

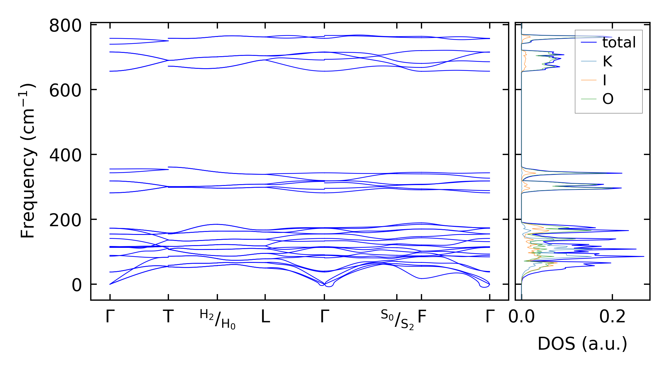
../../_images/fig_bandos21275.png

(b) Phonon dispersion and DOS

../../_images/fig_thermo16966.png

(c) Thermodynamic properties

Force constants

../../_images/fig_fc216519.png

(a) Force constants w.r.t atomic distance

Summary

../../_images/fig_times27655.png

(a) Computation time