mp-1019508/AlGa3N4/anharm

Harmonic properties

../../_images/fig_bandos_pr48.png

(a) Phonon dispersion with participation ratio and DOS

../../_images/fig_thermo48.png

(b) Thermodynamic properties

Grüneisen parameters

../../_images/fig_gru_all41.png

(a) Grüneisen parameters

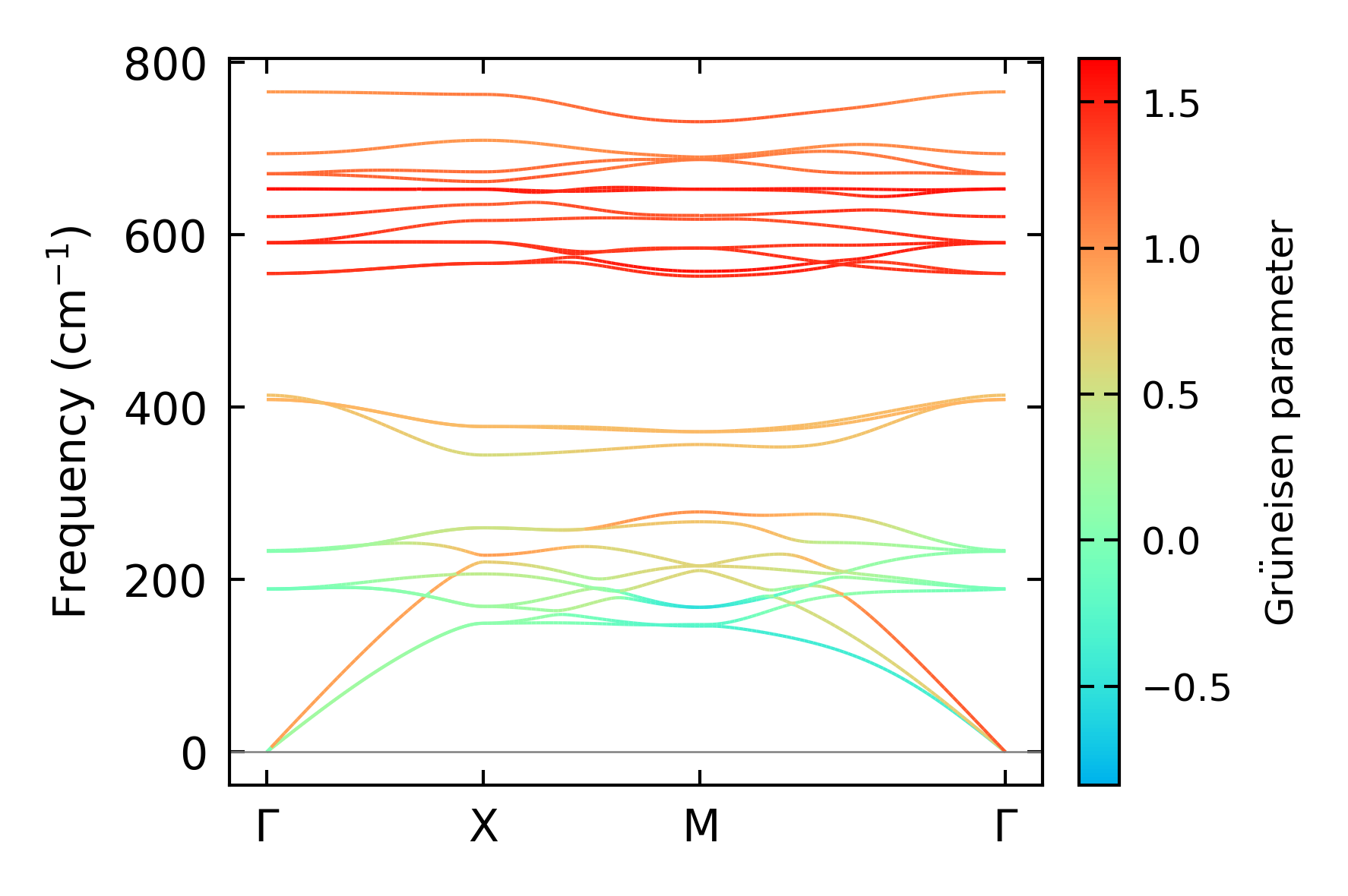
../../_images/fig_gruneisen41.png

(b) Phonon dispersion with Grüneisen parameters

Thermal conductivity

3-phonon (LASSO) — q-mesh: 16x16x16, supercell: 2x2x2

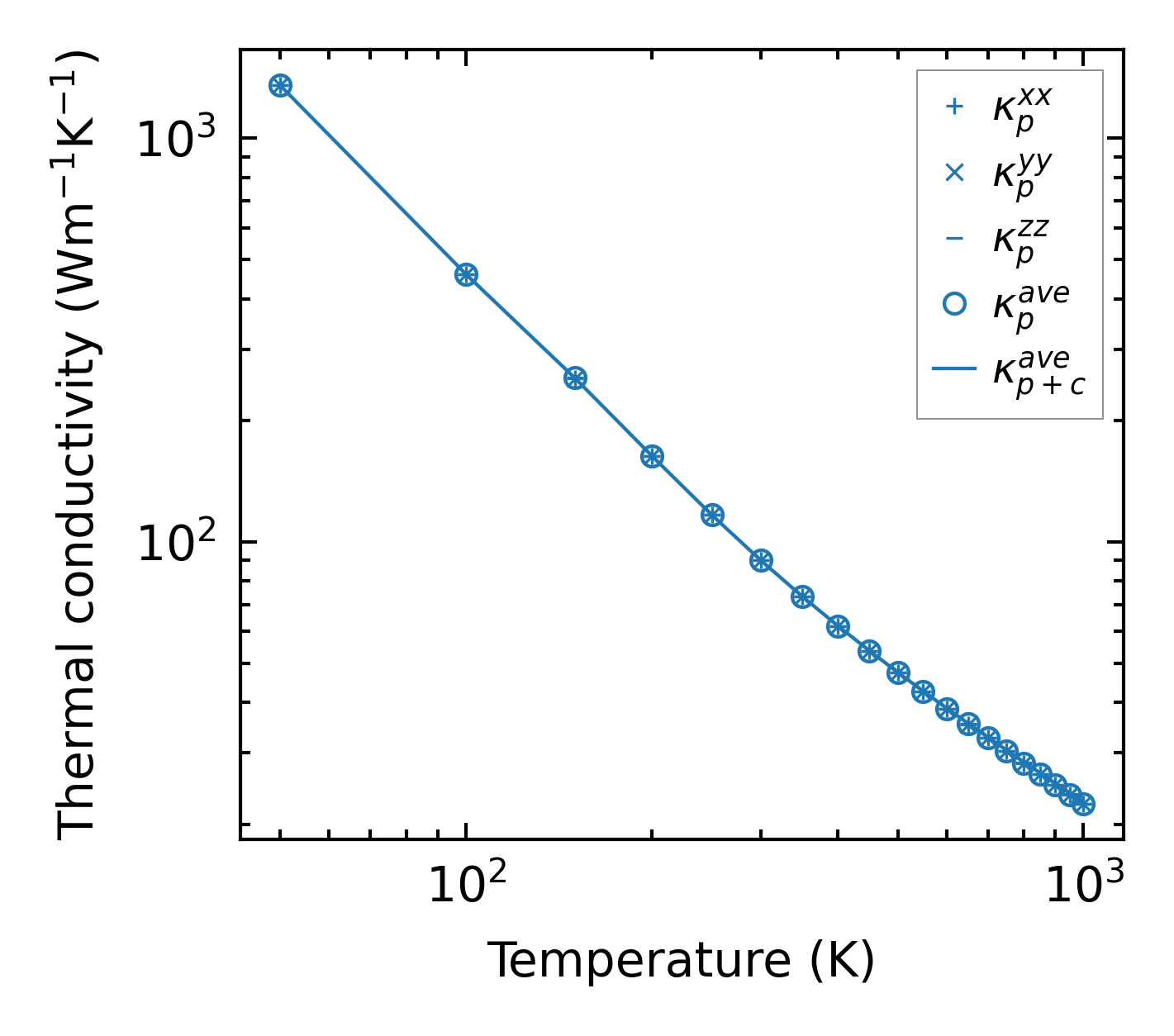
../../_images/fig_kappa79.png

(a) Temperature-dependent lattice thermal conductivity

../../_images/fig_kappa_vs_grain_size42.png

(b) Peierls lattice thermal conductivity w.r.t grain size

Phonon lifetime and scattering rates

../../_images/fig_lifetime41.png

(a) Phonon lifetime due to phonon-phonon scattering

../../_images/fig_scat_rates41.png

(b) Phonon scattering rates

Cumulative and spectral thermal conductivity

../../_images/fig_cumu_frequency41.png

(a) Spectral and cumulative thermal conductivity w.r.t frequency

../../_images/fig_cumu_mfp41.png

(b) Spectral and cumulative thermal conductivity w.r.t MFP

Force constants

../../_images/fig_fc247.png

(a) Force constants w.r.t atomic distance

Summary

../../_images/fig_kappa80.png

(a) Temperature-dependent lattice thermal conductivity

../../_images/fig_times83.png

(b) Computation time