mp-985572/LiAgC2O4/harm

Harmonic properties

../../_images/fig_bandos_pr1103.png

(a) Phonon dispersion with participation ratio and DOS

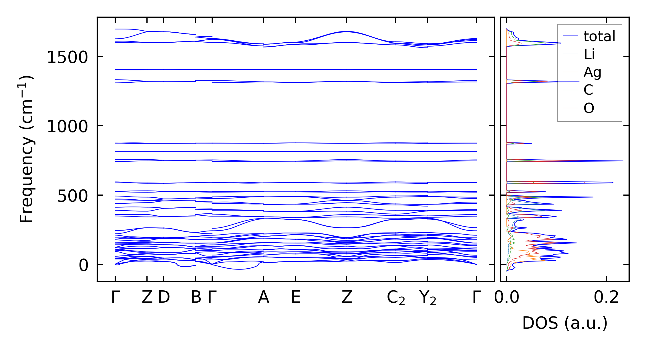
../../_images/fig_bandos1031.png

(b) Phonon dispersion and DOS

../../_images/fig_thermo1103.png

(c) Thermodynamic properties

Force constants

../../_images/fig_fc2970.png

(a) Force constants w.r.t atomic distance

Summary

../../_images/fig_times1656.png

(a) Computation time