mp-644203/CsCaH3/anharm

Harmonic properties

../../_images/fig_bandos_pr5548.png

(a) Phonon dispersion with participation ratio and DOS

../../_images/fig_thermo5548.png

(b) Thermodynamic properties

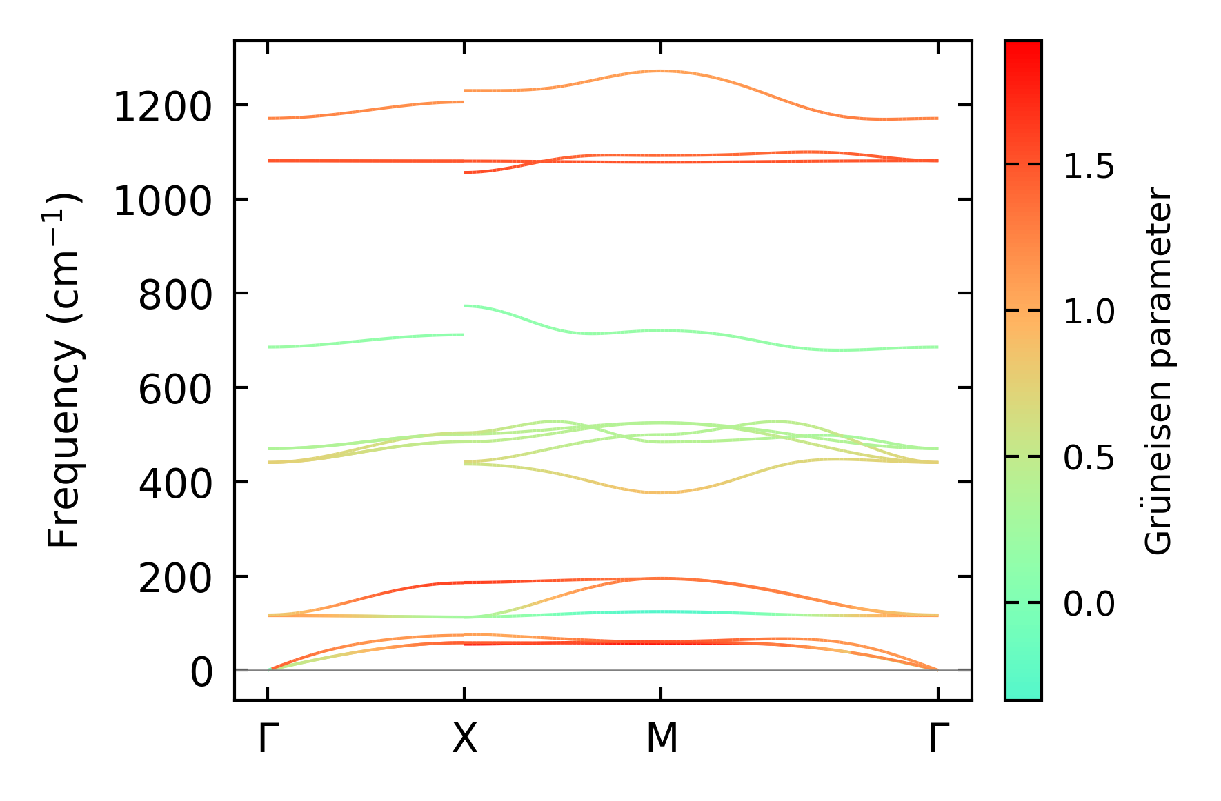
Grüneisen parameters

../../_images/fig_gru_all2317.png

(a) Grüneisen parameters

../../_images/fig_gruneisen2317.png

(b) Phonon dispersion with Grüneisen parameters

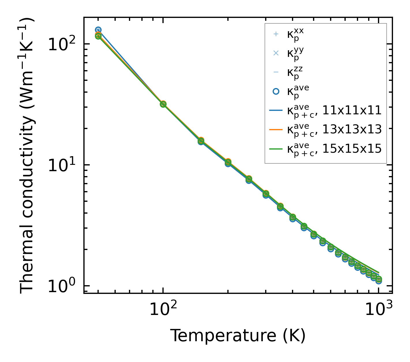
Thermal conductivity

3-phonon — q-mesh: 15x15x15, supercell: 3x3x3

../../_images/fig_kappa4429.png

(a) Temperature-dependent lattice thermal conductivity

../../_images/fig_kappa_vs_grain_size2347.png

(b) Peierls lattice thermal conductivity w.r.t grain size

Phonon lifetime and scattering rates

../../_images/fig_lifetime2302.png

(a) Phonon lifetime due to phonon-phonon scattering

../../_images/fig_scat_rates2301.png

(b) Phonon scattering rates

Cumulative and spectral thermal conductivity

../../_images/fig_cumu_frequency2302.png

(a) Spectral and cumulative thermal conductivity w.r.t frequency

../../_images/fig_cumu_mfp2302.png

(b) Spectral and cumulative thermal conductivity w.r.t MFP

Force constants

../../_images/fig_fc3198.png

(a) Force constants w.r.t atomic distance

Summary

../../_images/fig_kappa4430.png

(a) Temperature-dependent lattice thermal conductivity

../../_images/fig_times10009.png

(b) Computation time