mp-32906/La2S3/harm

Harmonic properties

../../_images/fig_bandos_pr10797.png

(a) Phonon dispersion with participation ratio and DOS

../../_images/fig_bandos14716.png

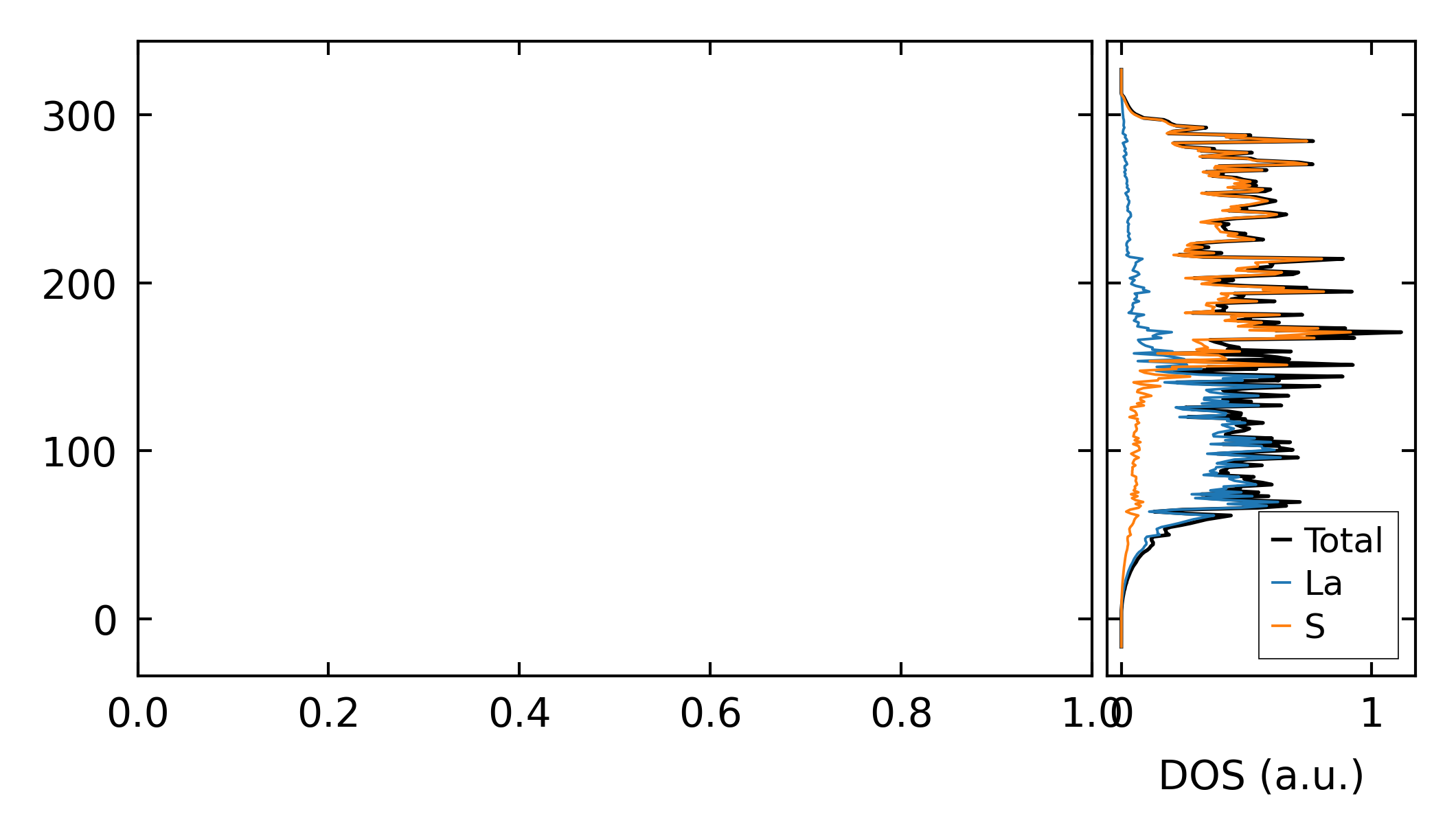
(b) Phonon dispersion and DOS

../../_images/fig_thermo10797.png

(c) Thermodynamic properties

Force constants

../../_images/fig_fc210526.png

(a) Force constants w.r.t atomic distance

Summary

../../_images/fig_times18504.png

(a) Computation time