mp-32884/Ag2S/harm

Harmonic properties

../../_images/fig_bandos_pr10795.png

(a) Phonon dispersion with participation ratio and DOS

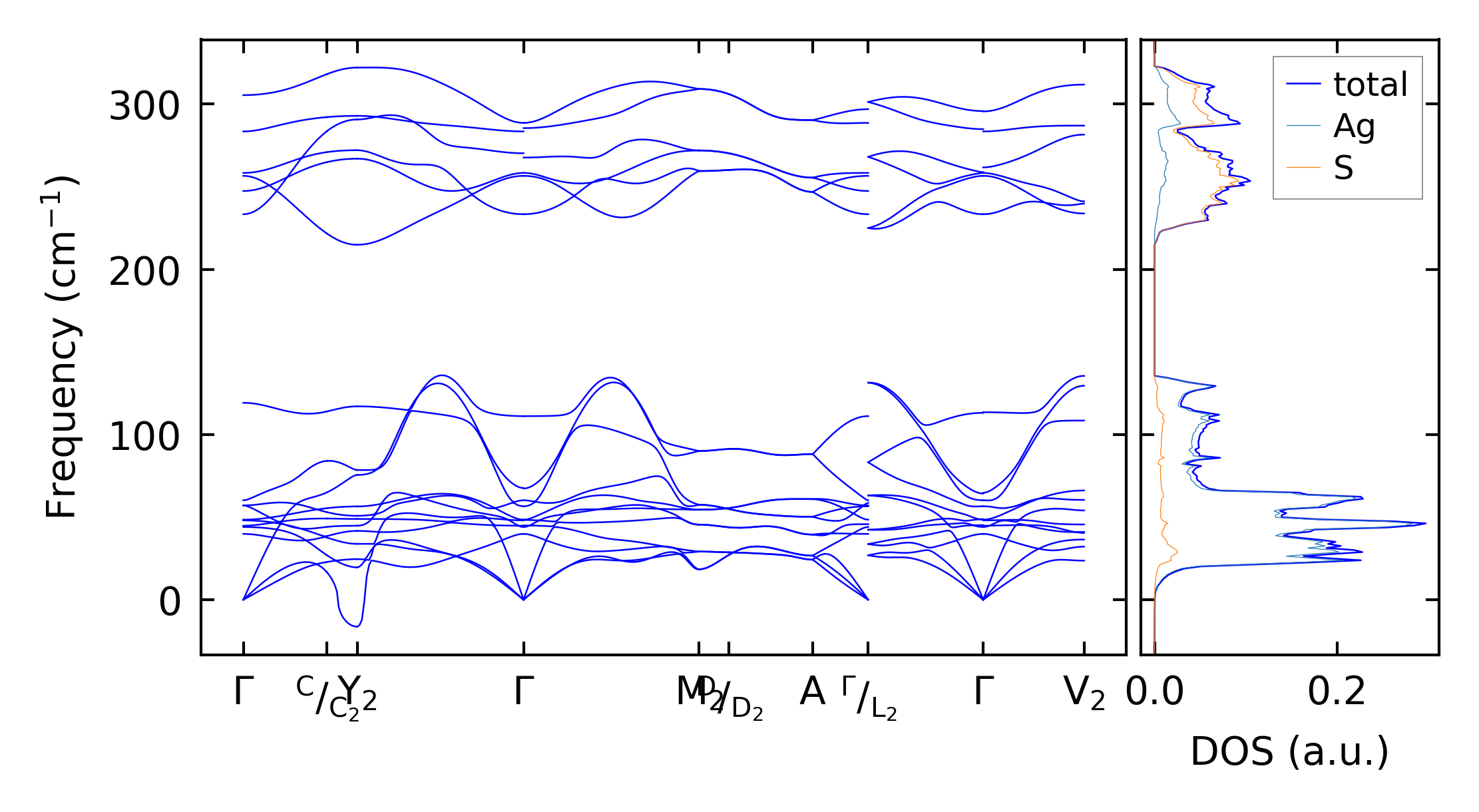
../../_images/fig_bandos14714.png

(b) Phonon dispersion and DOS

../../_images/fig_thermo10795.png

(c) Thermodynamic properties

Force constants

../../_images/fig_fc210524.png

(a) Force constants w.r.t atomic distance

Summary

../../_images/fig_times18502.png

(a) Computation time