mp-1110987/Cs2YAgF6/harm

Harmonic properties

../../_images/fig_bandos_pr16317.png

(a) Phonon dispersion with participation ratio and DOS

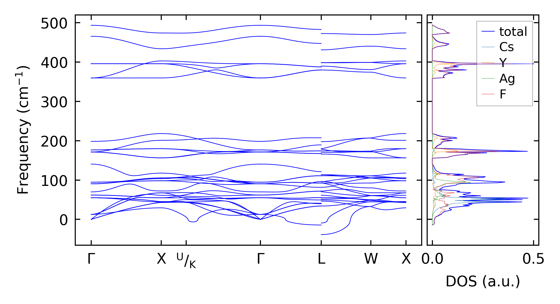
../../_images/fig_bandos20751.png

(b) Phonon dispersion and DOS

../../_images/fig_thermo16316.png

(c) Thermodynamic properties

Force constants

../../_images/fig_fc215907.png

(a) Force constants w.r.t atomic distance

Summary

../../_images/fig_times26817.png

(a) Computation time