mp-1110589/Rb2IrAuF6/harm

Harmonic properties

../../_images/fig_bandos_pr16282.png

(a) Phonon dispersion with participation ratio and DOS

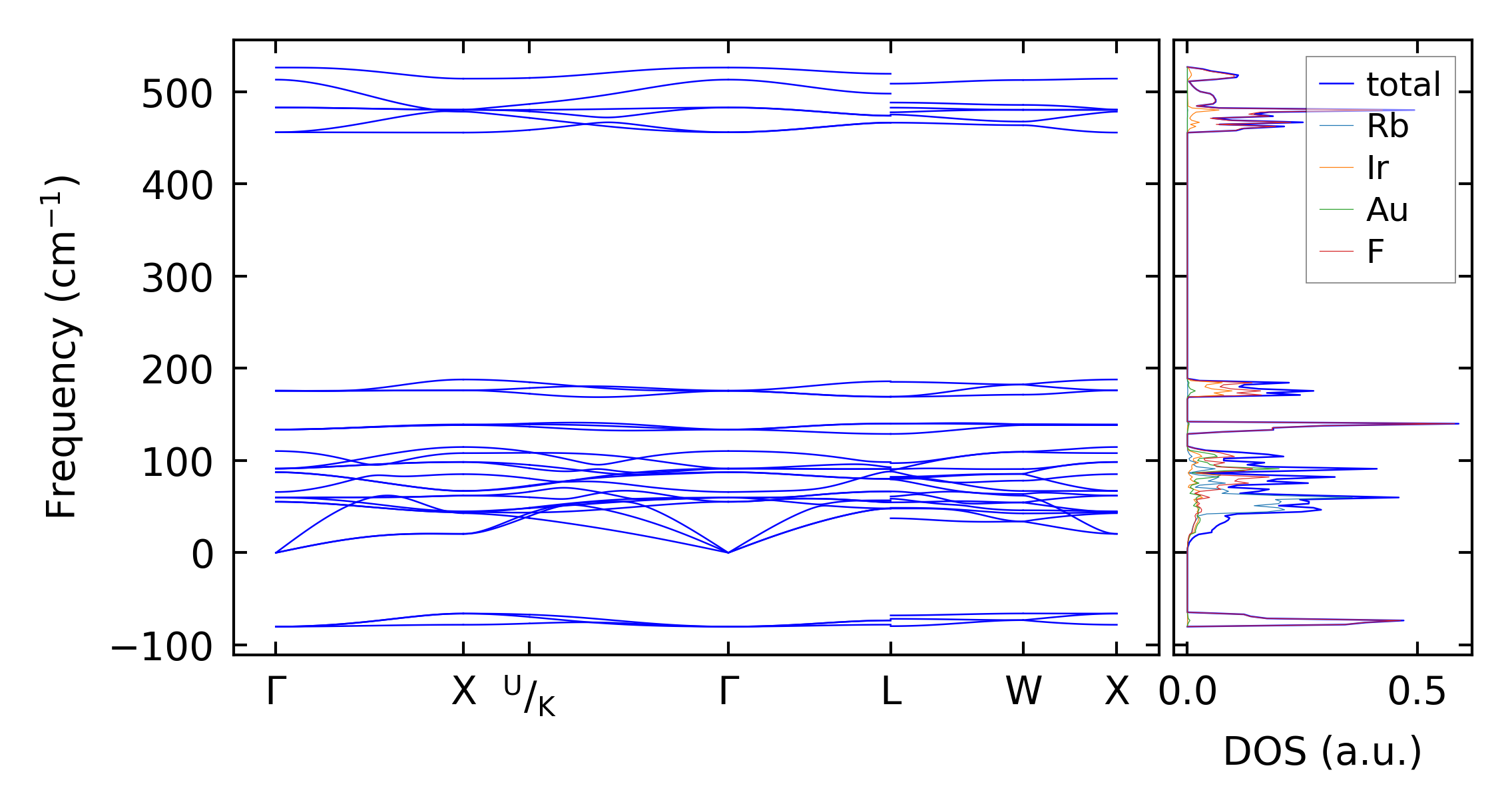
../../_images/fig_bandos20720.png

(b) Phonon dispersion and DOS

../../_images/fig_thermo16281.png

(c) Thermodynamic properties

Force constants

../../_images/fig_fc215875.png

(a) Force constants w.r.t atomic distance

Summary

../../_images/fig_times26782.png

(a) Computation time