mp-1110591/Rb2GaAuF6/harm

Harmonic properties

../../_images/fig_bandos_pr16283.png

(a) Phonon dispersion with participation ratio and DOS

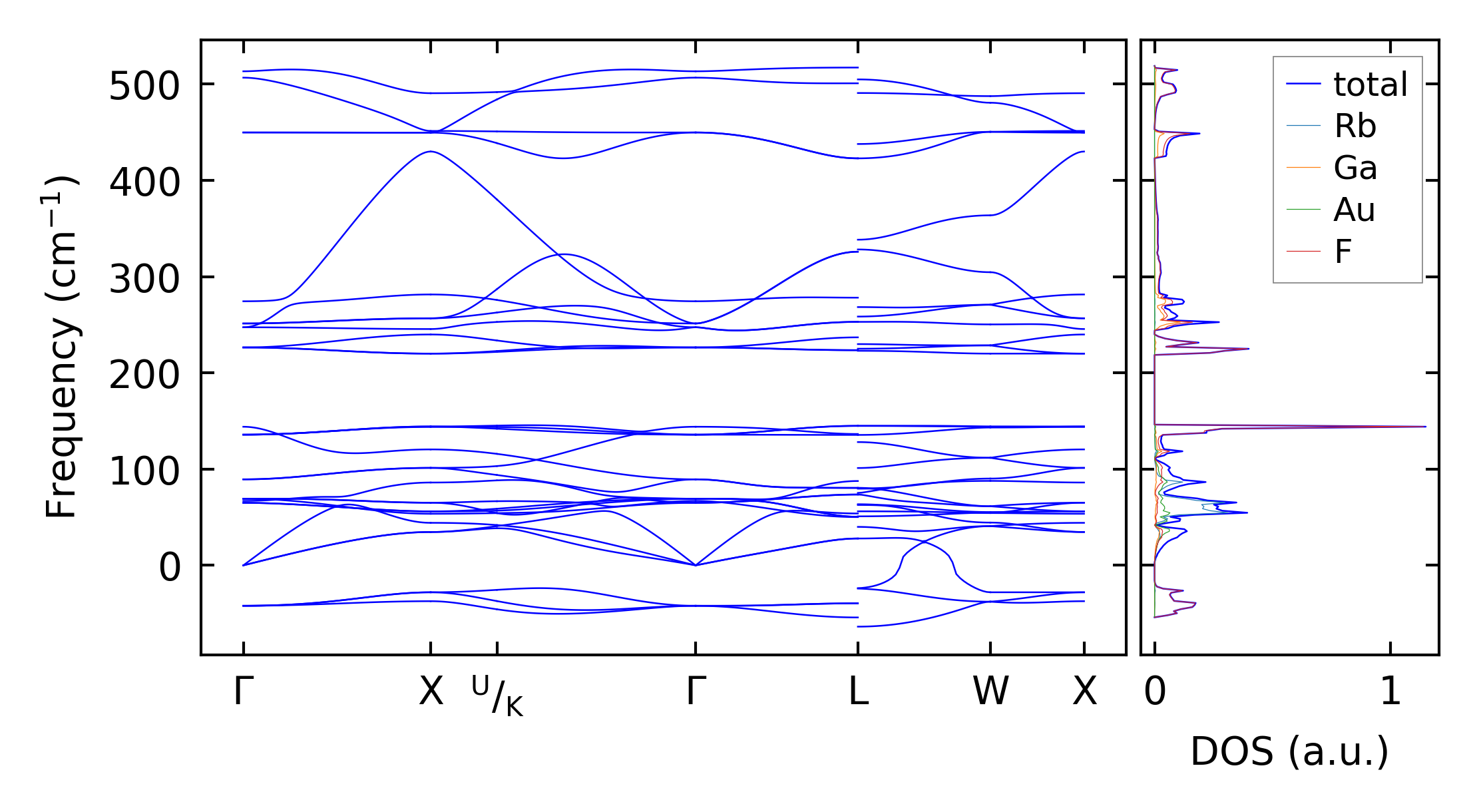
../../_images/fig_bandos20721.png

(b) Phonon dispersion and DOS

../../_images/fig_thermo16282.png

(c) Thermodynamic properties

Force constants

../../_images/fig_fc215876.png

(a) Force constants w.r.t atomic distance

Summary

../../_images/fig_times26783.png

(a) Computation time