mp-1110602/Rb2AgRhF6/harm

Harmonic properties

../../_images/fig_bandos_pr16288.png

(a) Phonon dispersion with participation ratio and DOS

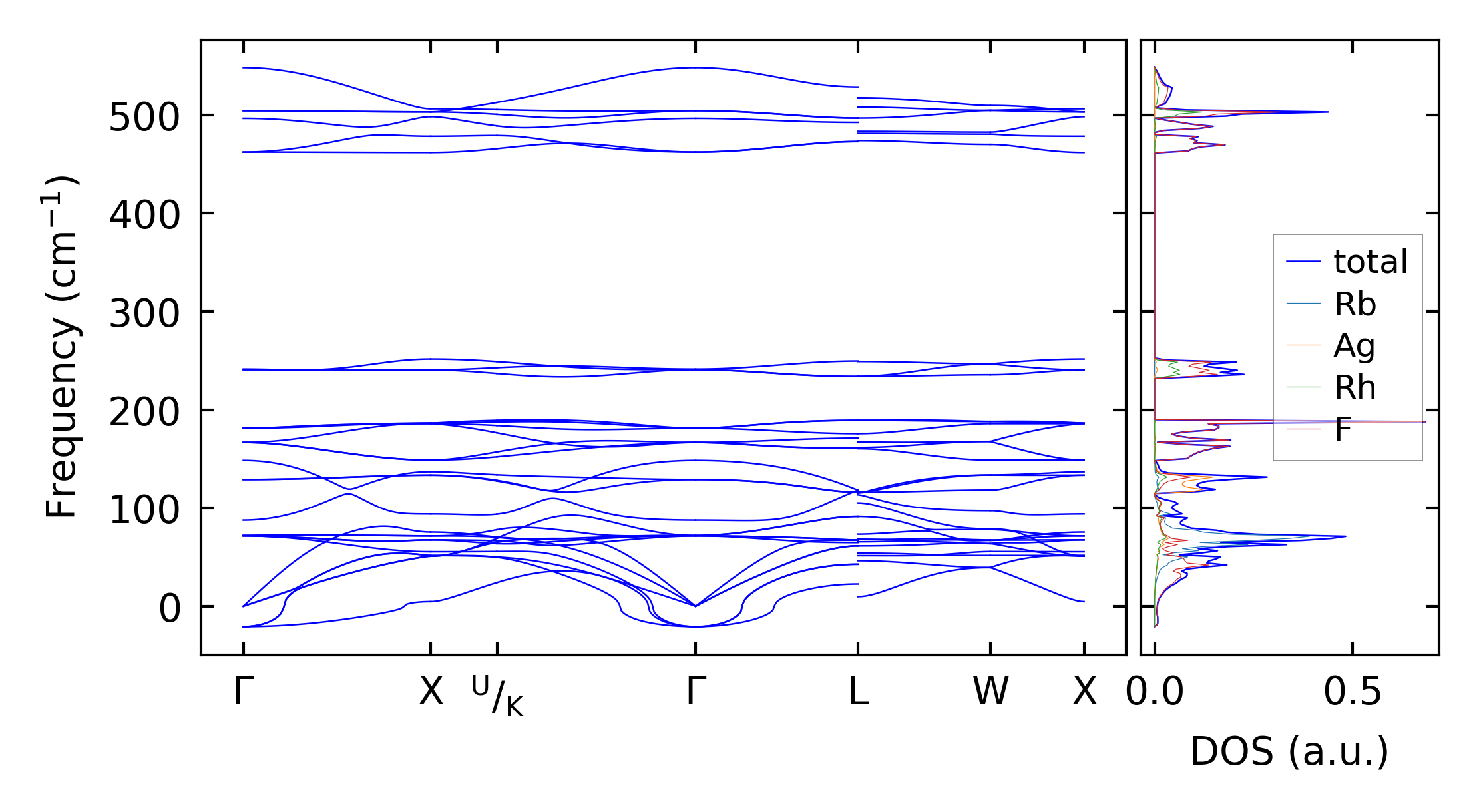
../../_images/fig_bandos20726.png

(b) Phonon dispersion and DOS

../../_images/fig_thermo16287.png

(c) Thermodynamic properties

Force constants

../../_images/fig_fc215881.png

(a) Force constants w.r.t atomic distance

Summary

../../_images/fig_times26788.png

(a) Computation time